確認依頼様式が任意の添付参照式では、確認を求める内容を回答者にお伝えする必要があります。Web確認の場合は確認依頼内容をコメント入力またはそれを記載したファイルを添付、紙面確認の場合は確認依頼内容を記載した書面を依頼状に添付(クリップ留めまたはクリアフォルダ封入)してください。

【被監査会社編】
お役立ちコンテンツ
目次
- 1. ログイン・初回認証
- 2. プロジェクトとユーザーの管理
- 3. 確認状の作成
- 4. 確認状の送付
- 5. 回答の閲覧
- 6. その他の操作
- 参考情報
- お問い合わせ先
Copyright © Audit Confirmation Center GK All rights reserved.
目次
- 1. ログイン・初回認証
- 利用登録メールの受信
- ログイン
- 初回認証
- 2. プロジェクトとユーザーの管理
- 被監査会社ユーザーの追加・削除
- 3. 確認状の作成
- 確認回答者情報登録の依頼
- 確認回答者情報の個別登録
- 債権債務残高確認
- 銀行等取引残高確認
- 証券取引残高確認
- その他の確認
- 確認回答者情報の一括登録
- 確認回答者情報の一括編集
- 確認回答者情報承認の依頼
- 【Web】確認回答者情報の承認
- 【紙面】確認回答者情報の承認
- 【紙面】確認状への押印
- 4. 確認状の送付
- 【紙面・債権債務・その他】確認状の事務センター宛送付
- 【紙面・金融】確認状の監査事務所宛送付
- 【紙面】未達郵便になった場合の対応
- 5. 回答の閲覧
- 【債権債務】差異調整
- 【債権債務】差異調整情報の登録
- 【債権債務】差異調整結果承認の依頼
- 【債権債務】差異調整結果の承認
- 回答の閲覧
- 【債権債務】差異調整
- 6. その他の操作
- 個人設定(姓名・パスワード・使用言語)の編集
- パスワードを忘れた場合
- アカウントがロックされた場合
- 帳票のダウンロード
- 参考情報
- 操作画面
- メイン
- ダッシュボード
- プロジェクト情報
- 確認回答者一覧
- 確認回答者情報
- 取扱確認状一覧
- プロジェクトタイプと回答様式
- ユーザーの役割と権限
- 確認回答者ステータスとタスク一覧
- プロジェクトタイプ[債権・債務]
- プロジェクトタイプ[金融]
- プロジェクトタイプ[添付参照式]
- 通知メール
- 被監査会社宛通知メール
- 添付資料としてアップロード可能なファイル
- 紙面確認状の様式と印刷イメージ
- 債権債務残高確認
- 銀行等取引残高確認
- 証券取引残高確認
- その他の確認
- 封筒の仕様とイメージ
- 資料集
- お知らせ
- リリースノート
- Ver. 9.3.00
- Ver. 9.1.00
- Ver. 9.0.00
- Ver. 8.2.00
- Ver. 8.1.00
- Ver. 8.0.00
- Ver. 7.0.00
- Ver. 6.0.00
- Ver. 5.2.00
- Ver. 5.1.04
- Ver. 5.1.00
- Ver. 5.0.00
- 操作画面
- お問い合わせ先
他のユーザー向け操作マニュアル
- Home
- 1. ログイン・初回認証
1. ログイン・初回認証
この「1. ログイン・初回認証」セクションでは、Balance Gatewayをはじめて利用する際に届く利用登録メールの受信、Balance Gatewayへのログイン、プロジェクトの初回認証について説明します。2回目以降は、ログインから始まります。
【Balance Gateway操作方法解説動画】(YouTubeにリンクします)
利用登録メールの受信
ご自身がユーザーに登録されたプロジェクトが作成または複製されるか、プロジェクトのユーザーに追加されると、その通知メールが送信されます。はじめてBalance Gatewayのユーザーに登録された場合、通知メールには初期パスワードが記載され、初回ログイン時に変更が必要です。
利用登録メールの受信ログイン
WebブラウザからBalance Gatewayにアクセスし、メールアドレスとパスワードを用いてログインします。
ログイン初回認証
そのプロジェクトをはじめて利用する場合は初回認証をします。既存プロジェクトを複製したプロジェクトを利用する場合は、複製元プロジェクトで初回認証が完了しているユーザーは初回認証が不要です。初回認証コードは複製元プロジェクトの初回認証コードと同じです。
初回認証次のプロセス
- 被監査会社管理ユーザーが被監査会社ユーザーを追加する場合 ≫ 被監査会社ユーザーの追加・削除
- 上記以外の場合 ≫ 3. 確認状の作成
- Home
- 1. ログイン・初回認証
- 利用登録メールの受信
利用登録メールの受信
ご自身がプロジェクトのユーザーに追加されるか、ユーザー登録されているプロジェクトが複製されると(「2. プロジェクトとユーザーの管理」を参照)、その通知メールが送信されます。
通知メール
| 送信時点 | 送信の段階 | 件名 |
|---|---|---|
| 即時 | プロジェクトのユーザーに追加された場合 | Balance Gateway 利用登録のお知らせ |
| プロジェクトが複製された場合 | 【BG Info プロジェクト複写】≪プロジェクトID≫ |
はじめてBalance Gatewayのユーザーに登録された場合、通知メールには初期パスワードが記載され、初回ログイン時に変更が必要です。
パスワードに[ご自身のパスワード]と記載がある場合は、過去にBalance Gatewayのユーザーに登録された方で、変更済のパスワードでログインします。パスワードを忘れた場合は、パスワード入力画面にある[パスワードを忘れた方はこちら]よりパスワードを再設定してください。
次のプロセス
- Home
- 1. ログイン・初回認証
- ログイン
ログイン
ログイン
利用登録メールの受信にて受信した利用登録メールに記載されているURLをクリックすると、[Balance Gateway ログイン]画面が表示されます。ご自身のメールアドレスを入力し、[送信]ボタンをクリックしパスワードを入力します。

ログインが完了すると、[ダッシュボード]画面が表示されます。[ダッシュボード]画面の説明は「ダッシュボード」をご覧ください。

初回ログイン時は、利用登録通知メールに記載されたパスワードを用いてログインすると、パスワード変更画面に遷移します。[パスワードを変更する]ボタンをクリックし、任意のパスワードを設定します。
パスワード設定後も定期的にパスワードの変更が必要になります。パスワードの変更が必要になると、初回ログイン時と同様にパスワード変更画面に遷移しますので、パスワードを変更してください。

パスワードポリシー

「Google Authenticator または Microsoft Authenticator のワンタイムパスワード」が要求される場合は、それを入力します。

ワンタイムパスワードの利用開始方法
Balance Gatewayにはじめてログインする際に下図の[Google Authenticator / Microsoft Authenticator 設定確認]画面が表示されたら、「Google Authenticator/Microsoft Authenticator 利用開始方法(PDF)」を参照し、スマートフォン等に「Google Authenticator」アプリまたは「Microsoft Authenticator」アプリをインストールのうえ、Balance Gateway用のワンタイムパスワードを登録してください。
また、スマートフォンの機種変更や紛失時の対応につきましては、上記のマニュアルを参照し、アカウントの移行を行うか、またはワンタイムパスワードのリセットを行ってください。

次のプロセス
- [ダッシュボード]画面に[初回認証]タスクが表示されている場合 ≫ 初回認証
- [ダッシュボード]画面に[確認回答者情報入力]タスクが表示されている場合 ≫ 3. 確認状の作成 > 確認回答者情報の個別登録、または 3. 確認状の作成 > 確認回答者情報の一括登録
- [ダッシュボード]画面に[確認回答者情報承認]タスクが表示されている場合 ≫ 3. 確認状の作成 >【紙面】確認回答者情報の承認
- [ダッシュボード]画面に[確認状作成]タスクが表示されている場合 ≫ 3. 確認状の作成 >【紙面】確認状への押印
- [ダッシュボード]画面に[照合・差異調整]タスクが表示されている場合 ≫ 5. 回答の閲覧 >【債権債務】差異調整 >【債権債務】差異調整情報の登録
- [ダッシュボード]画面に[照合・差異調整承認]タスクが表示されている場合 ≫ 5. 回答の閲覧 >【債権債務】差異調整 >【債権債務】差異調整結果の承認
- Home
- 1. ログイン・初回認証
- 初回認証
初回認証
自身が登録されたプロジェクトごとに初回認証を行います。[ダッシュボード]画面を表示し、[初回認証]リンクをクリックします。
[初回認証]画面にて初回認証コードを入力し、[利用規約に同意して初回認証する]ボタンをクリックします。初回認証が完了すると、初回認証タスクは表示されなくなります。

初回認証コードは監査チームまたは初回認証を完了している被監査会社の管理者がBalance Gatewayの[プロジェクトユーザー一覧]画面において確認することが可能です。

次のプロセス
- [ダッシュボード]画面に[確認回答者情報入力]タスクが表示されている場合 ≫ 確認回答者情報の個別登録、または確認回答者情報の一括登録
- [ダッシュボード]画面に[確認回答者情報承認]タスクが表示されている場合 ≫ 【紙面】確認回答者情報の承認
- [ダッシュボード]画面に[確認状作成]タスクが表示されている場合 ≫ 3. 確認状の作成
- [ダッシュボード]画面に[照合・差異調整]タスクが表示されている場合 ≫ 【債権債務】差異調整情報の登録
- [ダッシュボード]画面に[照合・差異調整承認]タスクが表示されている場合 ≫ 【債権債務】差異調整結果の承認
- Home
- 2. プロジェクトとユーザーの管理
2. プロジェクトとユーザーの管理
この「2. プロジェクトとユーザーの管理」セクションでは、プロジェクトとユーザーの管理方法について説明します。すでにプロジェクトやユーザーの準備が済んでいましたら、次の「3. 確認状の作成」セクションにお進みください。
Balance Gateway において確認状を管理するグループを「プロジェクト」といいます。被監査会社ごと、そのプロジェクトタイプごとや確認基準日ごとなど、管理したいグループごとに、プロジェクトを作成(利用申請)または複製し準備します。
プロジェクトには、監査チームと被監査会社のユーザーを登録します。例えば、債権債務残高確認や銀行等取引残高確認の各プロジェクトに、それぞれの監査チームや被監査会社の担当者を登録することができます。
被監査会社のユーザーは、[プロジェクト情報]画面の参照はできますが、編集ができません。被監査会社ユーザーの追加・削除は、監査チームのほか、被監査会社の管理者ユーザーも可能です。
【Balance Gateway操作方法解説動画】(YouTubeにリンクします)
被監査会社ユーザーの追加・削除
最初の被監査会社ユーザーは、監査チームによって登録されます。被監査会社の管理者ユーザーは、被監査会社の管理者ユーザーと一般ユーザーを追加・削除できます。追加すると、追加ユーザーに通知メールが送信されます。
被監査会社ユーザーの追加・削除次のプロセス
- Home
- 2. プロジェクトとユーザーの管理
- 被監査会社ユーザーの追加・削除
被監査会社ユーザーの追加・削除
[プロジェクトユーザー一覧]画面で被監査会社ユーザーを登録します。ユーザー数に制限はありません。
メイン画面のボタンから、[プロジェクトユーザー]をクリックします。

[プロジェクトユーザー一覧]画面では、ユーザーの個別追加・削除や一括追加・変更を行います。
[プロジェクトユーザー一覧]画面には、被監査会社ユーザーのほか、登録されている確認回答者ユーザー情報が表示されます。(確認回答者ユーザーの登録はこの画面では行いません。確認回答者ユーザーの登録については、確認回答者情報の個別登録、確認回答者情報の一括登録を参照してください。)

個別追加
[追加]ボタンをクリックすると[プロジェクトユーザー詳細]画面が表示されるので、各項目を入力して[保存]ボタンをクリックします。

| 項目名 | 必須 | 説明 |
|---|---|---|
| ロール | 〇 | [監査クライアント管理][監査クライアント一般]から選択します。各ロールの権限は「ユーザーの役割と権限」を参照してください。 |
| 姓 | 〇 | 追加するユーザーの姓を入力します。 |
| 名 | 〇 | 追加するユーザーの名を入力します。 |
| Last Name | 〇 | 追加するユーザーの姓(英語)を入力します。 |
| First Name | 〇 | 追加するユーザーの名(英語)を入力します。 |
| メールアドレス | 〇 | 追加するユーザーのメールアドレスを入力します。 |
| 言語 | 〇 | [日本語]または[英語]から選択します。 |
| 所属 | 貴社名が表示されます。 | |
| 部課 | △ | 追加するユーザーの部課を入力します。[ロール]が[監査クライアント管理]の場合は必須項目です。 |
| 役職 | △ | 追加するユーザーの役職を入力します。[ロール]が[監査クライアント管理]の場合は必須項目です。 |
| Department | 追加するユーザーの部課(英語)を入力します。 | |
| Title | 追加するユーザーの役職(英語)を入力します。 |
個別削除
削除対象のユーザーのチェックボックスにチェックを入れて、[削除]ボタンをクリックします。
一括追加・変更
複数のユーザーを一括アップロードする場合は、[プロジェクトユーザー情報の一括登録・編集]ボタンをクリックします。
新規登録する場合は[プロジェクトユーザー情報の登録]の[ダウンロード]ボタンを、既存のユーザーの登録情報を編集する場合は、[プロジェクトユーザー情報の編集]の[ダウンロード]ボタンをクリックしてテンプレートをダウンロードし、各項目を更新のうえ、更新したテンプレートファイルを選択し、[アップロード]ボタンをクリックするとアップロードの処理が完了します。
なお、1回のアップロードで最大20名まで追加・変更が可能です。ただし、随時実行ではなく定期的なバッチ処理であるため、処理完了までに数分程度要します。

次のプロセス
- Home
- 3. 確認状の作成
3. 確認状の作成
この「3. 確認状の作成」セクションでは、下表のステータス・タスクの場合に、Balance Gatewayで確認状を作成する操作方法を説明します。
【Balance Gateway操作方法解説動画】(YouTubeにリンクします)
操作直前のステータスとタスク
| プロジェクトのステータス | 監査チームのタスク | 被監査会社のタスク |
|---|---|---|
| 確認回答者情報入力待ち | 確認回答者登録 | - |
確認状の作成は、「確認回答者情報の登録」と「確認回答者情報の承認」の2つのステップで進めます。
確認回答者情報の登録
まず、監査チームまたは被監査会社が、確認状を送る確認回答者の情報をBalance Gatewayに登録します。これを「確認回答者情報の登録」といいます。
確認回答者情報登録の依頼
確認回答者情報の登録を被監査会社にお願いする場合は、監査チームが「確認回答者情報登録の依頼」操作をします。操作後、被監査会社ユーザーに[確認回答者情報入力]タスクが割り当てられ、その通知メールが送信されます。
確認回答者情報登録の依頼操作直後のステータスとタスク
| プロジェクトのステータス | 監査チームのタスク | 被監査会社のタスク |
|---|---|---|
| 確認回答者情報入力待ち | 確認回答者登録 | 確認回答者情報入力 |
確認回答者情報の個別登録と一括登録
監査チームと被監査会社は、監査チームが「確認回答者情報登録の依頼」操作をしなくても確認回答者情報の登録は可能です。
確認回答者情報登録の方法には、1先ずつ登録する「確認回答者情報の個別登録」と、Excelファイルのテンプレートを使用し複数登録する「確認回答者情報の一括登録」の2種類があり、いずれかの方法で実施します。
確認回答者情報の個別登録 確認回答者情報の一括登録操作直後のステータスとタスク
確認回答者情報の承認を依頼するまでステータスとタスクには変更ありません。
| 確認回答者のステータス | 監査チームのタスク | 被監査会社のタスク |
|---|---|---|
| 確認回答者情報入力待ち | 確認回答者登録 | 確認回答者情報入力 |
確認回答者情報の承認
確認回答者情報を登録しましたら、登録内容を確定し確認状送付を承認する「確認回答者情報の承認」をします。紙面確認の場合は、その操作後に紙面確認状の印刷と被監査会社による紙面確認状への押印が必要です。
被監査会社管理者ユーザーに[確認回答者情報の承認]タスクを割り当てる「確認回答者情報承認の依頼」操作がありますが、その操作をしなくても「確認回答者情報の承認」操作は可能です。
各操作ができるユーザーは下表のとおりです。紙面確認状への被監査会社による押印が実質的な最終承認になる紙面確認では、「確認回答者情報の承認」操作を被監査会社管理者ユーザーのみならず監査チームも可能です。
操作できるユーザー
| Balance Gatewayの操作 | Web確認 | 紙面確認 |
|---|---|---|
| 確認回答者情報承認の依頼 | 被監査会社一般ユーザー 監査チーム管理者ユーザー 監査チーム一般ユーザー | 被監査会社一般ユーザー |
| 確認回答者情報の承認 | 被監査会社管理者ユーザー | 被監査会社管理者ユーザー 監査チーム管理者ユーザー 監査チーム一般ユーザー |
Web確認の場合
Web確認では、被監査会社の管理者ユーザーがBalance Gateway上で「確認回答者情報の承認」操作をします。
【Web】確認回答者情報承認の依頼
被監査会社管理者ユーザーに[確認回答者情報承認]タスクを割り当てる場合は、監査チームまたは被監査会社一般ユーザーが「確認回答者情報承認の依頼」操作をします。そのタスクが翌朝時点で未了の場合、被監査会社管理者ユーザーにメール通知されます。なお、その操作をしなくても、被監査会社管理者ユーザーは「確認回答者情報の承認」操作が可能です。
確認回答者情報承認の依頼直後のステータスとタスク
| 確認回答者のステータス | 監査チームのタスク | 被監査会社のタスク |
|---|---|---|
| 確認回答者情報承認待ち | - | ※管理者ユーザーのみ 確認回答者情報承認 |
【Web】確認回答者情報の承認
その後、被監査会社の管理者ユーザーが「確認回答者情報の承認」操作をすると、その確認回答者のステータスが[確認回答依頼待ち]に変わります。監査チームには[確認回答依頼]タスクが割り当てられます。そのタスクが翌朝のメール送信時点で未了の場合、監査チームにメール通知されます。
直後のステータスとタスク
| 確認回答者のステータス | 監査チームのタスク | 被監査会社のタスク |
|---|---|---|
| 確認回答依頼待ち | 確認回答依頼 | - |
次のプロセス
- (監査チーム)4. 確認状の送付 >【Web】確認回答依頼
紙面確認の場合
紙面確認では、被監査会社管理者ユーザーまたは監査チームがBalance Gateway上で「確認回答者情報の承認」操作をします。
【紙面】確認回答者情報承認の依頼
被監査会社管理者ユーザーに[確認回答者情報承認]タスクを割り当てる場合は、被監査会社一般ユーザーが「確認回答者情報承認の依頼」操作をします。操作後、そのタスクが翌朝のメール送信時点で未了の場合、被監査会社管理者ユーザーにメール通知されます。なお、その操作をしなくても、被監査会社管理者ユーザーは「確認回答者情報の承認」操作が可能です。
直後のステータスとタスク
| 確認回答者のステータス | 監査チームのタスク | 被監査会社のタスク |
|---|---|---|
| 確認回答者情報承認待ち | 確認回答依頼 | ※管理者ユーザーのみ 確認回答者情報承認 |
【紙面】確認回答者情報の承認
紙面確認では、監査チームまたは被監査会社管理者ユーザーが、紙面確認状の印刷イメージを確定する「確認回答者情報の承認」操作をします。操作後、紙面確認状の印刷イメージから「DRAFT」の透かし文字が消えます。
【紙面】確認回答者情報の承認操作直前のステータスとタスク
| 確認回答者のステータス | 監査チームのタスク | 被監査会社のタスク |
|---|---|---|
| 確認回答依頼待ち | - | 確認状作成 |
【紙面】確認状への押印
印刷イメージから「DRAFT」の透かし文字が消えた紙面確認状を被監査会社または監査チームが印刷し、それに被監査会社が押印します。
次のプロセス
- 債権債務残高確認またはその他の確認の紙面確認状を送付する場合 ≫ 4. 確認状の送付 >【紙面・債権債務・その他】確認状の事務センター宛送付
- 銀行等取引残高確認または証券取引残高確認の紙面確認状を送付する場合 ≫ 4. 確認状の送付 >【紙面・金融】確認状の監査事務所宛送付
確認回答者情報登録の依頼
操作直前のステータスとタスク
| プロジェクトのステータス | 監査チームのタスク | 被監査会社のタスク |
|---|---|---|
| 確認回答者情報入力待ち | 確認回答者登録 | - |
監査チームまたは被監査会社が、確認状を送る確認回答者の情報をBalance Gatewayに登録します。これを「確認回答者情報の登録」といいます。
登録を被監査会社にお願いする場合は、監査チームが「確認回答者情報登録の依頼」操作をします。操作後、被監査会社ユーザーには[確認回答者情報入力]タスクが割り当てられ、それを通知するメールが自動送信されます。
直後のステータスとタスク
| プロジェクトのステータス | 監査チームのタスク | 被監査会社のタスク |
|---|---|---|
| 確認回答者情報入力待ち | 確認回答者登録 | 確認回答者情報入力 |
なお、監査チームが「確認回答者情報登録の依頼」操作をしなくても、被監査会社は確認回答者情報の登録が可能です。また、監査チームが「確認回答者情報登録の依頼」操作をした後でも、監査チームは自ら確認回答者情報の登録が可能です。
被監査会社ユーザーへの通知
監査チームが「確認回答者情報登録の依頼」を完了すると、即時に被監査会社ユーザー宛にメール通知されます。
- 件名:【BG ToDo 確認回答者情報入力】 ≪プロジェクトID≫

被監査会社ユーザーの[ダッシュボード]画面にはタスク[確認回答者情報入力]が表示されます。

次のプロセス
- 確認回答者1先ごとに登録する場合 ≫ 確認回答者情報の個別登録
- 複数の確認回答者情報をまとめて登録する場合 ≫ 確認回答者情報の一括登録
確認回答者情報の個別登録
操作直前のステータスとタスク
(直前に監査チームが「確認回答者情報登録の依頼」操作をした場合)
| プロジェクトのステータス | 監査チームのタスク | 被監査会社のタスク |
|---|---|---|
| 確認回答者情報入力待ち | 確認回答者登録 | 確認回答者情報入力 |
(直前に監査チームが「確認回答者情報登録の依頼」操作をしていない場合)
| プロジェクトのステータス | 監査チームのタスク | 被監査会社のタスク |
|---|---|---|
| 確認回答者情報入力待ち | 確認回答者登録 | - |
ここでは、確認回答者の情報を1先ずつ登録する「個別登録」の入力画面までの移動方法を説明します。
[確認回答者一覧]画面の[新規追加]ボタンをクリックします。

[確認回答者情報追加]ダイアログが表示されますので、[画面上で入力して追加する]ボタンをクリックします。

- Home
- 3. 確認状の作成
- 確認回答者情報の個別登録
- 債権債務残高確認
債権債務残高確認
被監査会社の債権・債務の勘定科目残高を記載のうえ回答を得る債権債務残高の確認状を作成します。プロジェクトタイプに[債権・債務]を選択しているプロジェクトを利用します。
【Balance Gateway操作方法解説動画】(YouTubeにリンクします)
基本情報の入力
[基本情報の入力]セクションの各項目を入力します。
確認回答者が認証済回答者(特定ID)の場合
確認回答者が認証済回答者(特定ID)の場合は、[特定ID一覧から選ぶ]をクリックすると[特定ID方式の利用が可能な法人一覧]モーダルが表示されます。

[特定ID方式の利用が可能な法人一覧]モーダルから確認回答者の法人名を選択すると[特定ID方式の利用が可能な支店・部門一覧」モーダルが表示されます。

[特定ID方式の利用が可能な支店・部門一覧」モーダルから支店・部門を選択すると[確認回答者登録]画面に戻り、選択した確認回答者名と支店・部門が反映されます。

認証済回答者宛の確認の場合は、[確認回答者名]と[支店・部門コード]と[支店・部門名]の組み合わせが一致すると、[Web/紙/特定ID]欄に[特定ID]と設定されます。

その他の情報の確認
回答依頼内容に反映された[確認基準日]や[回答期日]、[法人番号]や[届出名]などを確認し、必要な場合は修正します。

次のプロセス
依頼情報の入力
確認したい被監査会社の勘定残高を入力します。

Web確認(認証済回答者(特定ID)宛とその他回答者宛)の場合は、添付ファイルのアップロードやコメントの入力が可能です。

入力が終わりましたら、[確認回答者一覧]画面に戻る[登録して一覧に戻る]か、次の確認回答者の情報を登録する[続けて登録]のいずれかをクリックします。
次のプロセス
- 認証済回答者宛のWeb確認の場合 ≫ 確認回答者情報承認の依頼
- 認証済回答者以外宛のWeb確認の場合 ≫ 【Web】ユーザー情報の入力
- 紙面確認の場合 ≫ 【紙面】紙確認状情報の入力
【紙面】紙確認状情報の入力
紙面確認の場合、送付先となる確認回答者の住所情報などを入力します。
住所情報
紙面確認状を発送する場合、[Web/紙/特定ID]欄で[紙]および[紙面確認状にWeb回答用QRコードを記載する](確認回答者が紙面に印刷された二次元コードにアクセスすることで、Web上で回答を実施することができます)の要否を選択のうえ、確認回答者の住所情報を入力します。後日届いた回答結果のBalance Gatewayへの代行入力(相違有無や該当ある場合に確認回答者の勘定科目残高を監査チームの代わりに入力します)を確認状事務センターに依頼する場合は、[回答内容代行入力]欄の[事務センターへ依頼する]にチェックを付けてください(下図緑枠)。
紙面確認は「転送不要」で発送されるため、確認回答者の旧住所に発送した場合、新住所に転送されず、未達郵便となり、監査チームにて再作成が必要になりますので、確認回答者の住所変更にご注意ください。

発送区分
確認状事務センターから確認回答者宛に送る際の[発送区分]を選択肢から選んでください。[BGお急ぎ便]を除き、確認回答者からの返信(確認回答者から確認状事務センター宛に送る際)の発送区分の選択肢はございません。
確認回答者の住所が日本国外の場合で、[発送区分]が[国内通常]を選択すると、[国外通常](航空便)扱いとなります。
EMSおよびDHLの追跡番号は、後日(確認状事務センターによる登録後)、[確認回答者情報]画面で確認できます。
| 発送区分 | 説明 | 補足情報 |
|---|---|---|
| 国内通常 | いわゆる普通郵便です。土曜日、日曜日、祝日は配達されません。 | 下記は日本郵便のWebサイトからご確認ください。
|
| 国内・速達 | オプションサービス「速達」を付加します。一部離島を除き、基本的に翌日配達されます。土曜日、日曜日、祝日も配達されます。 | |
| 国内・簡易書留 | オプションサービス「簡易書留」を付加します。引受け・配達が記録されます。土曜日、日曜日、祝日も配達されます。 | |
| 国内・速達・簡易書留 | オプションサービス「速達」および「簡易書留」を付加します。一部離島を除き、基本的に翌日配達されます。引受け・配達が記録されます。土曜日、日曜日、祝日も配達されます。 | |
| BGお急ぎ便 | [国内・速達]で発送し、同封される返信用封筒も[国内・速達]となります。(実際の確認回答者の返送手段や返送有無によらず速達料金が発生します。) | |
| 国外通常 | 国際郵便(航空便)、いわゆるエアメールです。9~21日程度で配達されます。 | 下記は日本郵便のWebサイトからご確認ください。
|
| 国外・国際書留 | オプションサービス「書留」を付加します。引受け・配達が記録されます。 | |
| EMS*1 | 国際郵便で最速のサービスです。2~17日程度で配達されます。引受けから配達まで追跡可能です。 | |
| DHL*2 | 国際宅配便です(郵便ではありません)。 | 下記はDHLのWebサイトからご確認ください。
|
*1 台湾・香港・マカオ宛の場合、国名は「CHINA(中国)」ではなく「TAIWAN(台湾)」「HONG KONG(香港)」「MACAO(マカオ)」と入力してください。
グアム宛の場合、国名は「UNITED STATES OF AMERICA(アメリカ合衆国)」ではなく「GUAM(グアム)」と入力してください。
*2 詳細情報を[DHL情報]の各欄に半角英数字で入力してください。「郵便番号」と「住所」は確認回答者情報から自動入力されますが正確であるか再度確認し、自動入力されない「電話番号」や「担当者名」等も漏れなく登録してください。入力情報をもとに確認状事務センターの担当者がオンライン送付伝票に転記します。入力項目に対して不足や誤りがある場合はDHLの受付が完了できないため、入力内容に不備がないようご注意ください。
DHLではP.O.BOX(郵便私書箱)宛の配達を行っていませんので宛先に指定しないでください。

参考
紙面確認状への印刷イメージはこちらをご確認ください。
次のプロセス
- Home
- 3. 確認状の作成
- 確認回答者情報の個別登録
- 銀行等取引残高確認
銀行等取引残高確認
監査基準報告書505実務ガイダンス第1号「銀行等取引残高確認書及び証券取引残高確認書の様式に係る実務ガイダンス」の銀行等取引残高確認項目に関して回答を得る確認状を作成します。プロジェクトタイプに[金融]を選択しているプロジェクトを利用します。
銀行等取引残高のWeb確認は、認証済回答者(特定ID)が対象とする支店部門に対してのみ回答依頼が可能です。対象となっていない支店部門宛にはWeb確認をご利用いただけません。
【Balance Gateway操作方法解説動画】(YouTubeにリンクします)
基本情報の入力
確認回答者名や支店・部門コードなど確認回答者の基本情報を入力します。入力方法は、「基本情報の入力」と同じです。
銀行等取引残高確認と証券取引残高確認では、紙面確認の場合を含め[支店・部門コード]の入力が必須です。該当がない場合は「0」など任意の値を入力してください。
次のプロセス
- 認証済回答者(特定ID)宛のWeb確認の場合 ≫ 【特定ID】代表口座種類・番号の入力
- 紙面確認の場合 ≫ 【紙面】紙確認状情報の入力
【特定ID】代表口座種類・番号の入力
認証済回答者(特定ID)の対象支店部門宛の銀行等取引残高確認の場合は、[代表口座種類]と[代表口座番号]欄に入力してください。

その他の情報の確認
プロジェクト情報の登録内容をもとに基本情報に反映された[確認基準日]や[回答期日]、[法人番号]、[届出名]などを確かめ、適宜修正します。

入力、確認が終わりましたら、[確認回答者一覧]画面に戻る[登録して一覧に戻る]か、次の確認回答者の情報を登録する[続けて登録]のいずれかをクリックします。

次のプロセス
【紙面】紙確認状情報の入力
紙面確認の場合、送付先となる確認回答者の住所情報などを入力します。入力方法は、「【紙面】紙確認状情報の入力」と同じです。
次のプロセス
- Home
- 3. 確認状の作成
- 確認回答者情報の個別登録
- 証券取引残高確認
証券取引残高確認
監査基準報告書505実務ガイダンス第1号「銀行等取引残高確認書及び証券取引残高確認書の様式に係る実務ガイダンス」の証券取引残高確認項目に関して回答を得る確認状を作成します。プロジェクトタイプに[金融]を選択しているプロジェクトを利用します。
証券取引残高のWeb確認は、認証済回答者(特定ID)が対象とする支店部門に対してのみ回答依頼が可能です。対象となっていない支店部門宛にはWeb確認をご利用いただけません。
基本情報の入力
確認回答者名や支店・部門コードなど確認回答者の基本情報を入力します。入力方法は、「基本情報の入力」と同じです。
銀行等取引残高確認と証券取引残高確認では、紙面確認の場合を含め[支店・部門コード]の入力が必須です。該当がない場合は「0」など任意の値を入力してください。
なお、代表口座種類・番号は、認証済回答者(特定ID)宛の銀行等取引残高確認の場合にのみ入力が必要です。

プロジェクト情報の登録内容をもとに基本情報に反映された[確認基準日]や[回答期日]、[法人番号]、[届出名]などを確かめ、適宜修正します。

入力、確認が終わりましたら、[確認回答者一覧]画面に戻る[登録して一覧に戻る]か、次の確認回答者の情報を登録する[続けて登録]のいずれかをクリックします。
次のプロセス
- 認証済回答者(特定ID)宛のWeb確認の場合 ≫ 【Web】依頼情報の入力
- 紙面確認の場合 ≫ 【紙面】紙確認状情報の入力
【Web】依頼情報の入力
認証済回答者(特定ID)宛の証券取引残高確認では、[回答]タブの[添付ファイル]欄に、「証券取引残高確認ご依頼内容(PDF)」(監査基準報告書505実務ガイダンス第1号「銀行等取引残高確認書及び証券取引残高確認書の様式に係る実務ガイダンス」の証券取引残高確認項目を網羅した依頼状)が自動で添付されます。
この他にコメントや添付ファイルがありましたら、入力やアップロードをしてください。

次のプロセス
【紙面】紙確認状情報の入力
紙面確認の場合、送付先となる確認回答者の住所情報などを入力します。入力方法は、「【紙面】紙確認状情報の入力」と同じです。
その他の確認
年金資産残高確認や退職給付債務等計算結果の確認、訴訟事件等の確認(弁護士確認状)など、添付参照式による確認状を作成します。プロジェクトタイプに[添付参照式]を選択しているプロジェクトを利用します。
【Balance Gateway操作方法解説動画】(YouTubeにリンクします)
基本情報の入力
確認回答者名や支店・部門コードなど確認回答者の基本情報を入力します。入力方法は、「基本情報の入力」と同じです。
[確認種別]欄は、最も近いものを選択してください。選択した[確認種別]は、確認回答者の管理者ユーザー宛に送信される初回認証コード通知メールに記載されます。

回答依頼内容に反映された[確認基準日]や[回答期日]、[法人番号]や[届出名]などを確認し、必要な場合は修正します。

入力、確認が終わりましたら、[確認回答者一覧]画面に戻る[登録して一覧に戻る]か、次の確認回答者の情報を登録する[続けて登録]のいずれかをクリックします。
次のプロセス
依頼情報の入力
[回答]タブに切り替えます。

依頼内容を記載したコメントを入力し、必要に応じて添付ファイルのアップロードをしてください。

次のプロセス
- 認証済回答者宛のWeb確認の場合 ≫ 確認回答者情報承認の依頼
- 認証済回答者以外宛のWeb確認の場合 ≫ 【Web】ユーザー情報の入力
【紙面】紙確認状情報の入力
紙面確認の場合、送付先となる確認回答者の住所情報などを入力します。入力方法は、「【紙面】紙確認状情報の入力」と同じです。
確認回答者情報の一括登録
操作直前のステータスとタスク
(直前に監査チームが「確認回答者情報登録の依頼」操作をした場合)
| プロジェクトのステータス | 監査チームのタスク | 被監査会社のタスク |
|---|---|---|
| 確認回答者情報入力待ち | 確認回答者登録 | 確認回答者情報入力 |
(直前に監査チームが「確認回答者情報登録の依頼」操作をしていない場合)
| プロジェクトのステータス | 監査チームのタスク | 被監査会社のタスク |
|---|---|---|
| 確認回答者情報入力待ち | 確認回答者登録 | - |
確認回答者情報の登録は、1先ずつ登録する「確認回答者情報の個別登録」、Excelテンプレートで複数登録する「確認回答者情報の一括登録」のいずれかで実施します。ここでは、「確認回答者情報の一括登録」の方法を説明します。
テンプレートのダウンロード
[確認回答者一覧]画面の[新規追加]ボタンをクリックします。

[確認回答者情報追加]ダイアログが表示されますので、[テンプレートダウンロード]ボタンをクリックします。テンプレートのExcelファイルがダウンロードされます。ファイル名は[確認回答者情報テンプレート_≪プロジェクトID≫].xlsx]です。
別プロジェクトの[確認回答者情報]Excelをダウンロードして保存している場合、これを[確認回答者情報テンプレート]の代わりとして活用できます。(プロジェクトタイプが同一である必要があります。)
[確認回答者情報]Excelを活用する場合は、[確認回答者ID]列を削除してください。[確認回答者情報テンプレート]の項目と等しくなります。

テンプレートへの入力
ダウンロードされたExcelファイルの[入力上の注意]タブを参考に、[確認回答者データ]タブの各列に入力します。もう1つのExcelファイルを開き(Excelの[表示]タブ→[新しいウィンドウで開く])、[入力上の注意]を見ながら入力すると便利です。
テンプレート利用時の注意事項
以下の場合はテンプレートが適切にアップロードされませんのでご注意ください。
- 列を追加または削除している
- [確認回答者データ]シートの位置を変更している(Excelブックの2シート目に[確認回答者データ]シートがない)
- ファイルにパスワードを設定している
- ファイル形式を変更している
- ファイル名に特殊記号を含んでいる
認証済回答者(特定ID)宛に確認する場合
列[確認回答者名]と列[支店・部門コード]の入力内容の組み合わせが認証済回答者(特定ID)と一致すると、テンプレートアップロード後[Web紙区分]に[特定ID]が自動設定されます。列[支店名]には、列[支店・部門コード]の入力内容をもとに対応する支店名がテンプレートアップロード後、自動設定されます。
ファイルを添付する場合
テンプレートをアップロード後、その確認回答者の[回答]タブを開き、添付するファイルをアップロードしてください。詳しくは、依頼情報の入力を参照してください。
複数の勘定科目の債権債務残高を登録する場合
テンプレートに勘定科目の必要数の行を挿入し、その複数行の列[確認回答者名]、列[支店・部門コード]、列[支店・部門名]、列[宛名]の各列すべてに同じ内容を入力してください。その確認回答者に複数の勘定科目残高が登録されます。

DHLで紙面確認状を発送する場合
テンプレートをアップロード後、その確認回答者の画面を開き、[DHL情報]の各欄に必要情報を入力してください。詳しくは、【紙面】紙確認状情報の入力を参照してください。
テンプレートのアップロード
入力したテンプレートExcelファイルをアップロードします。

アップロードが成功すると、[確認回答者一覧]画面にアップロード結果[[ 新規追加 ]の処理が完了しました。]が表示されます。

次のプロセス
- 確認回答者情報を個別編集する場合 ≫ 確認回答者情報の個別登録
- 確認回答者情報を一括編集する場合 ≫ 確認回答者情報の一括登録
- Web確認(認証済回答者(特定ID)宛を含む)を送付する場合 ≫ 確認回答者情報承認の依頼
- 紙面確認を送付する場合 ≫ 【紙面】確認回答者情報の承認
(参考)テンプレートのプロジェクトタイプ別比較
下表は、確認回答者情報の一括登録に使用するテンプレートの項目と説明、プロジェクトタイプごとの入力要否の比較をまとめたものです。
| 項目名 | 必須 | 説明 | ||
|---|---|---|---|---|
| 債権債務 | 金融 | 添付参照式 | ||
| 確認回答者ID | △ | △ | △ | システムで自動採番されるIDです。新規登録時は当該項目はありません。既存項目の編集時は必須です。 |
| 確認回答者名 | 〇 | 〇 | 〇 | 新規追加後の編集はできません。 |
| 支店・部門コード | 〇 | 【特定ID】認証済回答者(特定ID)宛の確認状の場合、所定の支店・部門コードを入力してください。 【金融】支店番号がない金融機関の場合は「0」をご記入ください。 新規追加後の編集はできません。 | ||
| 支店・部門名 | 送付先の支店・部門名等を入力します。 紙面確認の場合は、宛名の前に印字されます。 | |||
| 確認様式 | 〇 | 〇 | 【債権債務】被監査会社の債権・債務残高との相違有無を回答してもらう場合は[チェック式]を、確認回答者の債務・債権残高を入力して回答してもらう場合は[入力式]を選択します。 【金融】銀行等取引残高確認の場合は[銀行]を、証券取引残高確認の場合は[証券]を選択します。 新規追加後の編集はできません。 | |
| Web紙区分 | 〇 | 〇 | 【債権債務】【添付参照式】Web確認・紙面確認を選択します。新規追加後の編集はできません。 | |
| 確認基準日 | 回答の基準日となる日付を入力します。未入力の場合、[プロジェクト情報]画面の[プロジェクト情報]タブに登録されている[確認基準日]が設定されます。 | |||
| 代表口座種類 | 【金融(銀行)】銀行等取引残高確認において、認証済回答者の銀行等が取引先(被監査会社)の特定のために利用する情報で、入力が必須です。預金等の口座の種類と番号(複数ある場合はいずれか1つ)を入力してください。口座がない場合は、[口座なし]を選択してください。 | |||
| 代表口座番号 | ||||
| 宛名 |
| |||
| 宛名敬称区分 | 紙面確認状の宛名の後に記載する敬称(「御中」など)を選択してください。英語の確認状の場合は反映されません。 | |||
| 勘定科目名 | 〇 | 【債権債務】確認する被監査会社の債権債務の勘定科目名を入力します。 | ||
| 債権債務区分 | 〇 | 【債権債務】勘定科目が該当する債権または債務の区分を選択します。 | ||
| 確認金額 | 〇 | 【債権債務】確認金額はプロジェクト情報に登録している通貨以外の通貨も利用可能です。金額はカンマ区切りなしの半角数字で入力してください。 | ||
| 通貨単位 | 〇 | 【債権債務】確認したい通貨を選択します。 | ||
| 確認回答者国名 | △ | △ | △ | 【債権債務】【金融】【添付参照式】「確認回答者言語」項目が「日本語」以外の場合は必須です。「確認回答者言語」が日本語でも海外宛の場合は記載ください。 |
| 確認回答者郵便番号 | △ | △ | △ | 【債権債務】【金融】【添付参照式】紙面確認の場合は必須です。 |
| 確認回答者住所1~3 | △ | △ | △ | 【債権債務】【金融】【添付参照式】紙面確認の場合、「確認回答者住所1」は必須です。 確認状等に印字されるため、分割して入力してください。 |
| 確認回答者言語 | 未選択の場合、プロジェクト情報に登録している言語が設定されます。 | |||
| 確認種別 | 【添付参照式】選択した確認種別が、回答者宛の初回認証コード通知メールに記載されます。未選択の場合は、[債権債務]が登録されます。 | |||
| 法人個人区分 | 【債権債務】【添付参照式】未選択の場合、「法人」が設定されます。 | |||
| 発送区分 | △ | △ | △ | 【紙面】紙面確認の場合かつ「確認回答者言語」が「英語」の場合、必須です。 紙面確認状の発送方法です。選択肢は以下のとおりです。詳細は発送区分をご確認ください。
|
| 代行入力 | 【債権債務】紙面確認状の回答結果を確認状事務センターがBalance Gatewayに代理で入力するサービスです。未選択の場合、「対象」が設定されます。 | |||
| 確認回答依頼に表示する監査クライアント名 | Balance Gatewayのプロジェクト情報画面「監査クライアント名」に表示されている名称以外で、確認依頼を行いたい場合は当欄にご記載ください。 | |||
| 監査クライアント法人番号 | Balance Gatewayのプロジェクト情報画面「法人番号」に表示されている番号以外で確認依頼を行いたい場合は、当欄にご記載ください。 【金融】承認依頼時または承認時までに入力が必須です。 | |||
| 監査クライアント呼称 | 紙面確認状の文中において監査クライアントに用いる呼称(「当社」など)を選択します。 未選択の場合、プロジェクト情報画面のプロジェクト詳細情報に登録している「監査クライアント呼称」が設定されます。 | |||
| 確認回答者呼称 | 紙面確認状の文中において確認回答者に用いる呼称(「貴社」など)を選択します。 未選択の場合、プロジェクト情報画面のプロジェクト詳細情報に登録している「確認回答者呼称」が設定されます。 | |||
| 確認回答者情報登録期日 | 確認回答者情報を登録する期日を入力します。未入力の場合、プロジェクト情報画面のプロジェクトスケジュールに登録している「確認回答者情報登録期日」が設定されます。 | |||
| 回答依頼期日 | 監査チームが「確認回答依頼」操作する期日を入力します。未入力の場合、プロジェクト情報画面のプロジェクトスケジュールに登録している「回答依頼期日」が設定されます。 | |||
| 回答期日 | 確認回答者に回答していただく期日を入力します。未入力の場合、プロジェクト情報画面のプロジェクトスケジュールに登録している「回答期日」が設定されます。 | |||
| 確認回答依頼コメント | △ | 回答者向けの依頼事項を記載します。 【添付参照式】被監査会社の管理者による承認までには、コメントを入力しておく必要があります。 | ||
| 監査クライアント責任者名(役職含む) | 監査クライアント責任者の役職と氏名を入力します。未入力の場合、プロジェクト情報画面の監査クライアント情報に登録している[監査クライアント責任者名(役職含む)]が設定されます。 【金融】項目名は[届出名]です。 | |||
| 監査クライアント郵便番号 | 未選択の場合、プロジェクト情報に登録している情報が設定されます。紙面確認状には印字されません。 | |||
| 監査クライアント住所1~3 | 未入力の場合、プロジェクト情報に登録している情報が設定されます。【債権債務】【添付参照式】日本語・英語の紙面確認状、【金融(銀行等取引残高確認)】英語の紙面確認状には印字されません。 確認状等に印字されるため、分割して入力してください。 | |||
| 当座勘定照合表有無 | 【金融(銀行)】未選択の場合、「無」が設定されます。 | |||
| 当座勘定照合表期間開始日 | △ | 【金融(銀行)】当座勘定照合表有無が「有」の場合、必須です。 | ||
| 当座勘定照合表期間終了日 | △ | 【金融(銀行)】当座勘定照合表有無が「有」の場合、必須です。 | ||
| 確認回答者メールアドレス1~10 | △ | △ | 認証済回答者(特定ID)宛以外のWeb確認の場合、それに利用する確認回答者の諸情報を入力します。確認回答者管理者ユーザーは1名以上登録する必要があります。 管理者ユーザーは所属部課および役職の設定が必須です。一般ユーザーは所属部課および役職の設定は任意です。 想定される役職については、ユーザーの役割と権限を参照してください。 | |
| 確認回答者姓1~10 | △ | △ | ||
| 確認回答者名1~10 | △ | △ | ||
| 確認回答者所属部課1~10 | △ | △ | ||
| 確認回答者役職1~10 | △ | △ | ||
| 確認回答者ロール1~10 | △ | △ | ||
| Web回答用QRコード | △ | 【債権債務】紙面確認状にWeb回答用QRコードを記載する場合は[記載する]を、Web回答用QRコードを記載しない場合は[記載しない]を選択します。未選択の場合、プロジェクト情報(プロジェクト詳細情報タブ)に登録している内容が設定されます。 | ||
確認回答者情報の一括編集
Excelファイルのテンプレートを利用し、登録した複数の確認回答者情報をまとめて変更できます。登録内容が入力されたExcelファイルをダウンロードし、変更したい項目を編集後、そのファイルをアップロードします。
ただし、次の項目の登録内容は、Excelファイル内の情報を編集しても変更できません。変更したい場合は、「確認回答者情報の個別登録」を参照のうえ、その確認回答者を登録し直してください。
一括編集で変更できない項目
- 確認回答者ID
- 確認回答者名
- 支店・部門コード
- 確認様式
- Web紙区分
テンプレートのダウンロード
[確認回答者一覧]画面の[編集]ボタンをクリックします。

[確認回答者情報編集]ダイアログが表示されますので、[テンプレートダウンロード]ボタンをクリックすると、登録内容が入力されたExcelファイルがダウンロードされます。ファイル名は[確認回答者情報テンプレート_≪プロジェクトID≫].xlsx]です。

入力内容の編集
ダウンロードされたExcelファイルの[入力上の注意]タブを参考に、[確認回答者データ]タブの変更したいセルを編集します。もう1つのExcelファイルを開き(Excelの[表示]タブ→[新しいウィンドウで開く])、[入力上の注意]を見ながら入力すると便利です。
テンプレートのアップロード
入力したテンプレートExcelファイルをアップロードします。

アップロードが成功すると、[確認回答者一覧]画面にアップロード結果[[ 編集 ]の処理が完了しました。]が表示されます。

次のプロセス
- Web確認(認証済回答者(特定ID)宛を含む)を送付する場合 ≫ 確認回答者情報承認の依頼
- 紙面確認を送付する場合 ≫ 【紙面】確認回答者情報の承認
確認回答者情報承認の依頼
操作直前のステータスとタスク
| 確認回答者のステータス | 監査チームのタスク | 被監査会社のタスク |
|---|---|---|
| 確認回答者情報入力待ち | 確認回答者登録 | 確認回答者情報入力 |
確認回答者情報の登録が済みますと、その情報を確定する承認操作を被監査会社管理者ユーザー宛に依頼します。確認回答者情報を被監査会社が登録した場合は、承認を依頼する前に監査チームが登録内容を確認することを推奨します。
依頼をすると、その確認回答者のステータスは[確認回答者情報入力待ち]から[確認回答者情報承認待ち]に変わり、被監査会社管理者ユーザーには[確認回答者情報承認]タスクが割り当てられます。
被監査会社一般ユーザーは、承認対象の確認回答者を選択し、[その他]ボタンをクリックして表示されるダイアログから[確認回答者情報の承認を依頼する]をクリックします。

必要な場合はコメントを入力し、[OK]ボタンをクリックします。

[確認回答者一覧]画面に正常処理完了メッセージ[[確認回答者情報の承認を依頼する]の処理が完了しました]が表示され、その確認回答者のステータスが[確認回答者情報入力待ち]から[確認回答者情報承認待ち]に変わります。

依頼をすると、その確認回答者のステータスは[確認回答者情報入力待ち]から[確認回答者情報承認待ち]に変わり、被監査会社管理者ユーザーには[確認回答者情報承認]タスクが割り当てられます。
被監査会社管理者ユーザーの[ダッシュボード]画面

直後のステータスとタスク
| 確認回答者のステータス | 監査チームのタスク | 被監査会社のタスク |
|---|---|---|
| 確認回答者情報承認待ち | - | ※管理者ユーザーのみ 確認回答者情報承認 |
「確認回答者情報承認の依頼」操作をした日の翌朝のメール送信時点で承認が未了の場合、被監査会社管理者ユーザー宛に翌朝配信のメール「BG ToDo」で通知されます。
「確認回答者情報の承認の依頼」操作後に確認回答者情報の修正が必要になった場合は、[承認依頼を取り消す]ボタンをクリックしてください。取り消し操作によって確認回答者ステータスが[確認回答者情報入力待ち]に戻り、確認回答者情報を修正できるようになります。または、「確認回答者情報の承認依頼」操作のあと、被監査会社管理者ユーザーが[承認依頼を否認する]操作をしても、確認回答者ステータスが[確認回答者情報入力待ち]に戻り、確認回答者情報を修正できるようになります。
被監査会社管理者ユーザーが「確認回答者情報の承認」操作をすると、その確認回答者のステータスは[確認回答者情報承認待ち]から「確認回答依頼待ち」に変わります。
次のプロセス
- (被監査会社の管理者ユーザーによる)≫ 【Web】確認回答者情報の承認
【Web】確認回答者情報の承認
操作直前のステータスとタスク
| 確認回答者のステータス | 監査チームのタスク | 被監査会社のタスク |
|---|---|---|
| 確認回答者情報承認待ち | - | ※管理者ユーザーのみ 確認回答者情報承認 |
登録された確認回答者情報を被監査会社管理者ユーザーが承認します。
承認操作が完了すると、その確認回答者のステータスが[確認回答情報承認待ち]から[確認回答依頼待ち]に変わります。監査チームには[確認回答依頼]タスクが発生し、翌朝9時頃時点で未対応の場合は、監査チームユーザー宛に配信される「BG ToDo」メールでお知らせされます。
直後のステータスとタスク
| 確認回答者のステータス | 監査チームのタスク | 被監査会社のタスク |
|---|---|---|
| 確認回答依頼待ち | 確認回答依頼 | - |
承認方法には、複数先をまとめた一括承認と、1先ごとの個別承認があります。
「確認回答者情報の承認」操作後に確認回答者情報の修正が必要になった場合は、[承認を取り消す]ボタンをクリックしてください。承認取消の操作によって確認回答者ステータスが[確認回答者情報入力待ち]に戻り、確認回答者情報を修正できるようになります。または、承認操作後に監査チームユーザーが「再登録依頼」操作をしても、確認回答者ステータスが[確認回答者情報入力待ち]に戻り、監査チームと被監査会社が確認回答者情報を修正できるようになります。
一括承認
複数先をまとめて承認する場合は、[確認回答者一覧]画面にて承認する確認回答者を選択し、画面上部の[承認]ボタンをクリックします。

画面上部中央に[承認後は確認回答者情報は変更できません。よろしいですか。]とのダイアログが現れますので、[OK]をクリックします。

[確認回答者一覧]画面に正常処理完了メッセージ[[ 承認 ]の処理が完了しました]が表示され、その確認回答者のステータスが[確認回答者情報承認待ち]から[確認回答依頼待ち]に変わります。

個別承認
承認する確認回答者の画面を開き、登録内容に問題がなければ画面右下の[承認する]ボタンをクリックします。承認する[確認回答者情報]画面への移動方法には後述の2種類あります。

[確認回答者情報]画面に正常処理完了メッセージ[[ 承認する ]の処理が完了しました]が表示され、その確認回答者のステータスが[確認回答者情報承認待ち]から[確認回答依頼待ち]に変わります。

[ダッシュボード]画面のタスク[確認回答者情報承認]から移動する
監査チームまたは被監査会社一般ユーザーから確認回答者情報承認の依頼があった場合の移動方法です。被監査会社管理者ユーザーの[ダッシュボード]画面に表示されているタスク[確認回答者情報承認]のリンクをクリックすると、承認する[確認回答者情報]画面に移動します。

[確認回答者一覧]画面からステータス[確認回答者情報承認待ち]の確認回答者を選択する
[確認回答者一覧]画面を開き、承認する確認回答者名のリンクをクリックすると、その[確認回答者情報]画面に移動します。確認回答者IDまたは確認回答者名のリンクをクリックすると、承認する[確認回答者情報]画面に遷移します。

次のプロセス
- (監査チームユーザー)【Web】確認回答依頼
【紙面】確認回答者情報の承認
操作直前のステータスとタスク
(直前に「確認回答者情報承認の依頼」操作をした場合)
| 確認回答者のステータス | 監査チームのタスク | 被監査会社のタスク |
|---|---|---|
| 確認回答者情報承認待ち | - | ※管理者ユーザーのみ 確認回答者情報承認 |
(直前に「確認回答者情報承認の依頼」操作をしていない場合)
| 確認回答者のステータス | 監査チームのタスク | 被監査会社のタスク |
|---|---|---|
| 確認回答者情報入力待ち | 確認回答者登録 | 確認回答者情報入力 |
紙面確認では、監査チーム管理者ユーザー・一般ユーザーまたは被監査会社管理者ユーザーが、紙面確認状の印刷イメージを確定する「確認回答者情報の承認」操作をします。操作後、その確認回答者のステータスが[確認回答依頼待ち]に変わり、紙面確認状の印刷イメージから「DRAFT」の透かし文字が消えます。
被監査会社には[確認状作成]タスクが割り当てられます。翌朝のメール送信時点で未対応の場合は、[確認状作成]タスクが残っていることをメールで通知されます。
なお、[確認状作成]タスクは、「債権債務残高確認またはその他の確認」において監査チームに[確認状郵送前確認]タスク(印刷・押印した紙面確認状を確認状事務センターに送付し、確認状事務センターがスキャン・アップロードを完了させ、監査チームによるアップロードデータの確認を待っている状態)が発生するか、銀行等取引残高確認または証券取引残高確認においてその確認回答者のステータスが[回答待ち]に変わる(印刷・押印した紙面確認状を確認状事務センターに送付し、確認状事務センターがそれを発送した状態)まで残ります。
直後のステータスとタスク
| 確認回答者のステータス | 監査チームのタスク | 被監査会社のタスク |
|---|---|---|
| 確認回答依頼待ち | 確認回答依頼 | 確認状作成 |
(※)銀行等取引残高および証券取引残高の紙面確認では、監査チームに[確認回答依頼]タスクが発生しません。
承認方法には、複数先の紙面確認状の印刷イメージをまとめて確認する一括承認と、1先ごとの個別承認があります。
「確認回答者情報の承認」操作後に確認回答者情報の修正が必要になった場合は、[承認を取り消す]ボタンをクリックしてください。取り消し操作によって確認回答者ステータスが[確認回答者情報入力待ち]に戻り、確認回答者情報を修正できるようになります。または、「確認回答者情報の承認」操作のあと、監査チームユーザーが[再登録を依頼する]操作をしても、確認回答者ステータスが[確認回答者情報入力待ち]に戻り、確認回答者情報を修正できるようになります。
一括承認
[確認回答者一覧]画面を開き、承認する確認回答者にチェックマークを入れ、[ダウンロード]ボタンをクリックします。

現れるダイアログから[確認状出力]ボタンをクリックすると、複数の紙面確認状が1つのPDFファイルでダウンロードされます。

印刷イメージに問題がなければ[確認回答者一覧]画面にて承認する確認回答者を選択し、画面左上の[承認]ボタンをクリックします。

画面上部中央に[承認後は確認回答者情報は変更できません。よろしいですか。]とのダイアログが現れますので、[OK]をクリックします。

正常処理されると[確認回答者一覧]画面に[[ 承認 ]の処理が完了しました]とメッセージが表示され、その確認回答者のステータスが[確認回答依頼待ち]に変わります。

再度[確認状出力]をすると、「DRAFT」の透かし文字が消えています。

個別承認
承認する確認回答者の[確認回答者情報]画面を開き、画面右上の[ダウンロード]ボタンをクリックします。

現れるダイアログから[郵送前の確認状をダウンロード]をクリックします。

「DRAFT」の透かし文字のある紙面確認状のPDFファイルがダウンロードされますので、その内容を確認します。

紙面確認状の内容に問題がなければ、[確認回答者情報]画面右下の[承認する]ボタンをクリックします。

画面上部中央に[承認後は確認回答者情報は変更できません。よろしいですか。]とのダイアログが現れますので、[OK]をクリックします。

正常処理されると[確認回答者情報]画面に[[ 承認する ]の処理が完了しました]とメッセージが表示され、その確認回答者のステータスが[確認回答依頼待ち]に変わります。

再度[郵送前の確認状をダウンロード]をすると、「DRAFT」の透かし文字が消えています。

次のプロセス
【紙面】確認状への押印
操作直前のステータスとタスク
| 確認回答者のステータス | 監査チームのタスク | 被監査会社のタスク |
|---|---|---|
| 確認回答依頼待ち | 確認回答依頼 | 確認状作成 |
(※)郵送前確認がない銀行等取引残高および証券取引残高の紙面確認では、監査チームに[確認回答依頼]タスクが発生しません。
監査チームまたは被監査会社のいずれかが確認状を印刷し、被監査会社が押印します。
監査チームが確認状を印刷する場合は以下のとおり操作してください。
確認状の印刷
[確認回答者一覧]画面を開き、確認状を印刷する確認回答者にチェックマークを入れ、[ダウンロード]ボタンをクリックします。

現れるダイアログから[確認状出力]をクリックすると、複数の紙面確認状が1つのPDFファイルでダウンロードされます。

PDFファイルの1ページ目は、封筒に貼り付ける宛名です。宛名は次のとおり確認状種類ごとに異なります。
- 債権債務残高確認、その他の確認:確認状事務センター
- 銀行等取引残高確認、証券取引残高確認:監査チームの事務所
1枚目の「確認状の送付方法と注意事項」と2枚目の「確認状事務センター送付確認状一覧(チェックリスト)」は同封せず、3枚目以降の依頼状(と添付資料)のみ送付してください。
確認状への押印
3ページ目以降に押印します。1~2ページ目は確認状事務センターに郵送する際に利用します。
債権債務残高確認またはその他の確認
1ページ目
宛先は確認状事務センターになっています。被監査会社または監査チームが確認状事務センター宛に送付する想定です。

2ページ目

3ページ目以降

銀行等取引残高確認または証券取引残高確認
1ページ目
宛先は監査事務所になっています。確認状事務センターには監査チームが送付する想定であるためです。

2ページ目

3ページ目以降
銀行等取引残高と証券取引残高の紙面確認状には、依頼状(鑑)のほかに確認回答者が回答を記入する2~3ページの確認書が添付されます。銀行等取引残高の紙面確認状は依頼状1枚と確認書2枚の計3枚、証券取引残高の紙面確認状は依頼状1枚と確認書3枚の計4枚で構成します。下図は銀行等取引残高確認のものです。

次のプロセス
- 債務残高確認またはその他の確認の場合 ≫ 【紙面・債権債務・その他】確認状の事務センター宛送付
- 銀行等取引残高確認または証券取引残高確認の場合 ≫ 【紙面・金融】確認状の監査事務所宛送付
- Home
- 4. 確認状の送付
4. 確認状の送付
この「4. 確認状の送付」セクションでは、「3. 確認状の作成」セクションで作成した確認状を確認回答者宛に送付する方法について説明します。
確認状送付の方法は、Web確認と紙面確認とで異なります。紙面確認では、確認状事務センターが発送を代行します。
Web確認の場合
操作直前のステータスとタスク
| 確認回答者のステータス | 監査チームのタスク | 被監査会社のタスク |
|---|---|---|
| 確認回答依頼待ち | 確認回答依頼 | - |
Web確認では、被監査会社ユーザーの操作はありません。監査チームユーザーが「確認回答依頼」操作をすると、ステータスは[回答待ち]に変わります。
直後のステータスとタスク
| 確認回答者のステータス | 監査チームのタスク | 被監査会社のタスク |
|---|---|---|
| 回答待ち | - | - |
紙面確認の場合
操作直前のステータスとタスク
| 確認回答者のステータス | 監査チームのタスク | 被監査会社のタスク |
|---|---|---|
| 確認回答依頼待ち | 確認回答依頼 | 確認状作成 |
(※)郵送前確認がない銀行等取引残高および証券取引残高の紙面確認では、監査チームに[確認回答依頼]タスクが発生しません。
紙面確認では、債権債務残高確認(プロジェクトタイプ[債権・債務])またはその他の確認(プロジェクトタイプ[添付参照式])と、銀行等取引残高確認または証券取引残高確認(プロジェクトタイプ[金融])とで方法が異なります。
債権債務残高確認またはその他の確認の場合
確認状の事務センター宛送付
被監査会社が押印した債権債務残高確認またはその他の確認の紙面確認状を、監査チームまたは被監査会社が確認状事務センターに送付します。
【紙面・債権債務・その他】確認状の事務センター宛送付確認状事務センターに紙面確認状が届くと、確認状事務センターはそれをスキャンし、そのPDFファイル(郵送前スキャンデータ)をBalance Gatewayにアップロードします。アップロードが完了した時点で、監査チームにはタスク[確認状郵送前確認]が発生し、その通知メールが送信されます。
直後のステータスとタスク
| 確認回答者のステータス | 監査チームのタスク(※) | 被監査会社のタスク |
|---|---|---|
| 確認回答依頼待ち | 確認回答依頼 確認状郵送前確認 | - |
(※)前工程の「確認回答者情報の承認」で発生するタスク[確認回答依頼]と、本工程の郵送前スキャンデータのアップロードで発生するタスク[確認状郵送前確認]の2種類のタスクが発生します。次工程[確認回答依頼]を実施することにより、2種類のタスクが同時に消滅します。
郵送前確認と確認回答依頼
監査チームは、郵送前スキャンデータに不備がなければ、「確認回答依頼」操作をします。ステータスは[回答待ち]に変わります。
監査チームが「確認回答依頼」操作をすると、確認状事務センターが紙面確認状を封緘し、確認回答者の住所宛に送付します。
直後のステータスとタスク
| 確認回答者のステータス | 監査チームのタスク | 被監査会社のタスク |
|---|---|---|
| 回答待ち | - | - |
銀行等取引残高確認または証券取引残高確認の場合
確認状の事務センター宛送付
監査チームは、被監査会社が押印した銀行等取引残高確認または証券取引残高確認の紙面確認状を被監査会社から受領します(手交または郵送)。内容を確認後、監査チームから確認状事務センターに送付します。
確認状事務センターに紙面確認状が届くと、確認状事務センターでは紙面確認状を封緘し、確認回答者の住所宛に送付します。債権債務残高確認と異なり、郵送前のスキャンとアップロードは行いません。確認状事務センターが発送すると、ステータスは[回答待ち]に変わります。
直後のステータスとタスク
| 確認回答者のステータス | 監査チームのタスク | 被監査会社のタスク |
|---|---|---|
| 回答待ち | - | - |
次のプロセス
【紙面・債権債務・その他】確認状の事務センター宛送付
被監査会社・監査チームによる確認状事務センター宛送付
債権債務残高確認またはその他の確認の依頼状に被監査会社が押印しましたら、確認回答者IDが同一の添付書類とセット組み(「クリップ留め」または「クリアフォルダ封入」)した状態で、被監査会社または監査チームが確認状事務センター宛に送付します。
- 確認状事務センターへの送付には、監査事務所にお渡ししている専用茶封筒(確認状事務センターの宛先が印字され、A4サイズの書類を封入できます)をご利用ください。なお、その他の封筒やレターパックなどでの送付も可能で、宛名には出力した確認状のPDFファイルの1ページ目にある宛名ラベルを切り取って使用してください(宛名の手書きでも構いません)。
- 1枚目の「確認状の送付方法と注意事項」と2枚目の「確認状事務センター送付確認状一覧(チェックリスト)」は同封せず、3枚目以降の依頼状(と添付資料)のみ送付してください。
- 確認状への付箋の貼り付けは、脱落の恐れがあるためご遠慮ください。
- 添付書類がある場合は、確認回答者1先ごとに確認状原本と添付書類をクリアファイル封入してください。1つのクリアファイルに2先以上の確認状が混在しないようご注意ください。
- プロジェクトタイプが添付参照式の場合、添付書類を必ず封入してください。
- 確認状事務センターでは、添付書類の管理のために、添付書類1枚ずつに確認回答者IDに紐づいた二次元コードのシールを貼り付けます。添付書類には、なるべく2.5cm四方の余白を残してください。

次のプロセス
- (監査チーム)【紙面・債権債務】郵送前確認と確認回答依頼
【紙面・金融】確認状の監査事務所宛送付
押印完了後、監査人担当者に確認状原本および添付ファイルの一式をお渡しください。
- 1枚目の「確認状の送付方法と注意事項」と2枚目の「確認状事務センター送付確認状一覧(チェックリスト)」は同封せず、3枚目以降の依頼状(と添付資料)のみ送付してください。
- 添付書類がある場合は対応する確認状とセットにしてクリアファイルに入れてください(付箋は脱落の恐れがあるため添付しないでください)。1つのクリアファイルには1つの確認状(本紙および対応する添付資料)を入れるようにし、複数の確認状が1つのクリアファイルに混在しないようにしてください。
- 添付書類を網羅的に管理するために確認状事務センターでは二次元コードのシールを貼り付けます。添付書類にはなるべく2.5cm四方の余白を残してください。
次のプロセス
【紙面】未達郵便になった場合の対応
未達郵便
紙面確認状が確認回答者の住所に配達されずに確認状事務センターへ返送された場合、監査人チームにメール(件名:【BG Info 未達郵便登録】)で通知されます。
未達の理由(「あて所に尋ねあたりません」「あて名不完全」「あて先住所不完全」「受取人様からの請求が無く保管期間が経過」「受取人様が受け取りを拒否」)に関しては、郵便局(配達業者)または届け先での判断となるため、確認状事務センターではわかりかねます。未達理由は往信封筒に書かれていますので、監査事務所に返送されるのをお待ちいただくか、確認回答者に直接お問い合わせください。未達で返送された確認状は、確認状事務センターが受領した当日または翌営業日に監査事務所へ返送します。
国内住所宛の確認状は、「転送不要」にて発送されます。確認回答者が転送サービスをご利用の場合でも転送先には配達されませんのでご注意ください。
紙面確認状の再送付
未達となった確認回答者宛にBalance Gatewayを利用して再度送付する場合は、確認回答者情報を登録し直し(新たな確認回答者IDが採番されます)、それを印刷、被監査会社が押印したものを確認状事務センターまでお送りください。
確認回答者の住所情報を変更し紙面確認状を送付する場合は、「確認回答者情報の複製」ができます。住所情報や回答期日、債権債務残高確認の勘定残高データなどを除く複製元の確認回答者情報が引き継がれて便利です。
確認回答者情報の複製
[確認回答者一覧]画面において、複製したい「確認回答者名」をクリックし、[確認回答者情報]画面を開きます。
[確認回答者情報]画面のボタンをクリックすると、複写元の確認回答者情報がコピーされた入力画面が現れますので、必要な情報を入力後、画面下部の[保存する]ボタンをクリックしてください。なお、[保存する]ボタンをクリックしないで別の画面に移動した場合は複製されませんのでご注意ください。
また、債権債務残高確認の勘定残高データは複製されないため、「依頼情報の入力」を参照のうえ勘定残高データを入力してください。

次のプロセス
- Home
- 5. 回答の閲覧
5. 回答の閲覧
(参考)監査チームによる回答の受領
確認回答者から回答が届くと、その確認回答者のステータスは[回答待ち]から[回答内容確認待ち](債権・債務残高のWeb確認の場合は[照合・差異調整依頼待ち]、債権・債務残高の紙面確認の場合は[回答内容入力待ち])に変わります。被監査会社が回答を直ちに閲覧できませんが、ステータスに関してはBalance Gateway上で把握できるため、被監査会社から監査チームへのステータスの照会は不要です。
操作直前のステータスとタスク
| 確認回答者のステータス | 監査チームのタスク | 被監査会社のタスク |
|---|---|---|
|
| - |
(参考)監査チームによる回答の評価
監査チームが確認回答者から届いた回答を確認します。回答内容に問題がなく[確認手続を完了する]操作をすると、ステータスが[完了]に変わり、回答を被監査会社ユーザーも閲覧できるようになります。
操作直前のステータスとタスク
| 確認回答者のステータス | 監査チームのタスク | 被監査会社のタスク |
|---|---|---|
| 完了 | - | - |
【債権債務】差異調整
操作直前のステータスとタスク
| 確認回答者のステータス | 監査チームのタスク | 被監査会社のタスク |
|---|---|---|
|
| - |
被監査会社の債権・債務残高と確認回答者の債務・債権残高に差異があった場合、Balance Gateway上で差異調整ができます。差異調整には、被監査会社に依頼して行ってもらう方法と、監査チーム自らが実施する方法があります。
【債権債務】差異調整情報の登録 【債権債務】差異調整結果承認の依頼 【債権債務】差異調整結果の承認回答の閲覧
操作直前のステータスとタスク
| 確認回答者のステータス | 監査チームのタスク | 被監査会社のタスク |
|---|---|---|
| 完了 | - | - |
債権債務残高確認の差異調整を依頼された場合以外において、回答内容に問題がなく監査チームが[確認手続を完了する]操作をする(ステータスが「完了」に変わる)と、被監査会社ユーザーも回答を閲覧できるようになります。
回答の閲覧- Home
- 5. 回答の閲覧
- 【債権債務】差異調整
- 【債権債務】差異調整情報の登録
【債権債務】差異調整情報の登録
差異調整情報登録を監査チームから依頼された場合
債権債務残高確認において、被監査会社の債権・債務残高と確認回答者の債務・債権残高に差異があった場合、監査チームから被監査会社に対して勘定科目残高の差異を調整する情報のBalance Gatewayへの登録を依頼される場合があります。
監査チームが差異調整情報登録を被監査会社に依頼すると、その確認回答者のステータスが[照合・差異調整依頼待ち]から[照合・差異調整待ち]に変わり、被監査会社の管理者・一般ユーザーに発生しているタスクがメールで通知されます。

配信タイミング:差異調整の依頼の翌日
メールタイトル:【BG ToDo 2xxx年xx月xx日 タスク】≪プロジェクトID≫
タスク:照合・差異調整

[ダッシュボード]画面のタスク[照合・差異調整]リンクをクリックすると、[確認回答者情報]画面が表示されます。

差異調整を実施する場合
[確認回答者情報]画面にある、セクション[4.差異調整を実施する]の[差異調整]欄の[+]ボタンをクリックします。
すると差異情報について入力する表が表示されるので、以下の表を参照して入力します。

| 項目 | 必須 | 説明 |
|---|---|---|
| 通貨 | 〇 | 差異の通貨単位を選択します。 |
| 勘定科目 | 〇 | 勘定科目名を入力します。 |
| 差額 | 〇 | 差額を入力します。 |
| 要因1 | 要因1を選択肢から選択します。 | |
| 要因2 | 要因2を選択肢から選択します。 | |
| 備考 | 必要に応じて差額に対する備考を入力します。 |
[要因1]の選択肢は以下のとおりです。
| 選択肢 | 説明 |
|---|---|
| 監査クライアント | 差異の要因が被監査会社にある場合 |
| 確認回答者 | 差異の要因が確認回答者にある場合 |
| 双方 | 差異の要因が被監査会社、確認回答者双方にある場合 |
| どちらでもない | 差異の要因がどちらにもない場合 |
[要因2]の選択肢は以下のとおりです。
| 選択肢 | 説明 |
|---|---|
| 認識基準の相違による差異 | 販売側は出荷基準であるが、購入側は検収基準である等、債権・債務の認識基準の相違を要因とした差異の場合 |
| 取引計上遅れ | 債権・債務の計上漏れ、入出金処理遅れ等を要因とした差異の場合 |
| 計上単価誤り | 適用単価誤りによる債権債務の未修正等を要因とした差異の場合 |
| 値引き・返品修正遅れ | 値引・返品遅れによる債権・債務の未修正等を要因とした差異の場合 |
| 端数差異 | 消費税差異等、1円未満の端数処理の差を要因とした差異の場合 |
| その他 | 上記以外の要因による差異の発生 |
入力内容を一時保存したい場合は、[差異調整情報を一時保存する]ボタンをクリックします。

次のプロセス
- Home
- 5. 回答の閲覧
- 【債権債務】差異調整
- 【債権債務】差異調整結果承認の依頼
【債権債務】差異調整結果承認の依頼
被監査会社の一般ユーザーが差異調整をしたあとは、管理者ユーザーへ照合・差異調整の承認申請を行います。
照合・差異調整対象の確認回答者の[確認回答者情報]画面の[回答]タブの最下部で、[承認を依頼する]ボタンをクリックすると、[申請する]ダイアログが表示されます。
[申請する]ダイアログで必要に応じてコメントを入力し[OK]ボタンをクリックします。処理完了メッセージが表示され、管理者に「照合・差異調整承認」タスクが発生します。
次のプロセス
- Home
- 5. 回答の閲覧
- 【債権債務】差異調整
- 【債権債務】差異調整結果の承認
【債権債務】差異調整結果の承認
一般ユーザーが管理者に差異調整の承認申請をすると、その確認回答者のステータスが[照合・差異調整待ち]から[照合・差異調整承認待ち]に変わり、[照合・差異調整承認]タスクが発生していることを被監査会社管理者ユーザー宛にメールで通知します。
配信タイミング:被監査ユーザー一般による差異調整承認申請の翌日
メールタイトル:【BG ToDo 2xxx年xx月xx日 タスク】≪プロジェクトID≫
タスク:照合・差異調整承認
[確認回答者情報]画面の[回答]タブにある、セクション[4.差異調整を実施する]に移動し、差異調整結果を確認します。
[ダッシュボード]画面のタスク一覧から、メールに記載されたタスク名をクリックすると、受領した確認状に直接移動できます。
一般ユーザーの作成した差異調整の結果を確認します。
内容に問題なければ画面下の[承認する]ボタンをクリックすると差異調整済となり、監査人へ通知されます。
差異調整に修正が必要な場合は、画面下の[承認依頼を否認する]ボタンをクリックすると、コメントと共に一般ユーザーに差異調整の再作成を依頼できます。
※管理者ユーザーは承認申請の有無にかかわらず、自らの差異調整の作成や承認を行うことが可能です。
※差異調整結果の承認をする場合、未調整額を0にする必要があります。
6. その他の操作
- Home
- 6. その他の操作
- 個人設定(姓名・パスワード・使用言語)の編集
個人設定(姓名・パスワード・使用言語)の編集
メイン画面上のログインユーザー名をクリックすると、[個人設定]画面が表示されます。表示された[個人設定]画面にて、必要に応じてユーザー情報(姓・名、パスワード、使用言語)を編集し、[保存]ボタンをクリックします。
- Home
- 6. その他の操作
- パスワードを忘れた場合
パスワードを忘れた場合
パスワードを忘れた場合は、[Balance Gateway ログイン]画面でメールアドレスを入力後、[パスワードを忘れた方はこちら]をクリックします。
[パスワード再設定]画面に遷移しますので、ご自身のメールアドレスを再度入力し、[ワンタイムパスワードをメール送信]ボタンをクリックしてください。入力されたメールアドレスにパスワードリセットのワンタイムパスワード通知メールが届きます。
[パスワード再設定]画面にメールで通知されたワンタイムパスワードを入力し、[送信]ボタンをクリックしてください。
[パスワードリセット]画面に遷移しますので、パスワードポリシーに沿う任意のパスワードを設定し[送信]ボタンをクリックするとパスワードが変更されます。
- Home
- 6. その他の操作
- アカウントがロックされた場合
アカウントがロックされた場合
ログイン画面において、一定回数以上異なるパスワードを入力した場合、アカウントがロックされます。アカウントロックは一定時間経過後に解除されますので、しばらく経過した後に再度ログインを実施してください。
- Home
- 6. その他の操作
- 帳票のダウンロード
帳票のダウンロード
残高確認手続に利用された資料を一括してダウンロードすることが可能です。[プロジェクト情報]画面から[帳票一括ダウンロード]ボタンをクリックすると、Zipファイル形式で下表の帳票が一式出力されます。
| フォルダ名 | 出力帳票 |
|---|---|
| 勘定残高等確認書 | 勘定残高等確認書 |
| 添付ファイル | アップロードされた添付ファイル一式 |
| Excel |
|
参考情報
メイン
Balance Gatewayにログイン中、常に画面上部に表示される項目です。

| 番号 | 項目 | 説明 |
|---|---|---|
| 1 | ダッシュボードボタン | [ダッシュボード]画面に遷移します。 |
| 2 | プロジェクトプルダウン | 選択したプロジェクトに移動することができます。 |
| 3 | 以下の画面に移動することができます。
| |
| 4 | ログインユーザー | ログインユーザー名が表示されます。ユーザー名をクリックすることで、ユーザー情報を参照・編集することが可能です。 |
| 5 | サポートボタン | 会計監査確認センター合同会社のサポート用Webページに移動します。 FAQを参照したり、チャットによるサポートを受けることができます。 |
| 6 | MANUAL | Balance Gateway操作マニュアル(Webマニュアル)を表示します。 |
| 7 | 扉ボタン(ログアウト) | Balance Gatewayからログアウトします。 |
ダッシュボード
本システムにログイン後、最初に表示される画面です。ユーザーに割り当てられているタスクが一覧で表示されます。

| 番号 | 項目 | 説明 |
|---|---|---|
| 1 | お知らせ | Balance Gatewayからのお知らせを表示します。 |
| 2 | プロジェクトフィルタ | 表示するプロジェクトを指定して、1つのみを表示させます。 |
| 3 | プロジェクト情報 | 担当するプロジェクトの一覧を表示します。現時点でタスクがないものも表示されます。 星マークをクリックするとお気に入り設定となり、リストの上方に配置されるようになります。 プロジェクトIDをクリックすると[プロジェクト情報]画面が、[確認回答者]ボタンをクリックすると[確認回答者一覧]画面が表示されます。 |
| 4 | タスク | 操作や対応が必要なタスクが表示されます。 |
| プロジェクト詳細 | 監査チームが管理するプロジェクト情報が表示されます。 [プロジェクト詳細検索]欄では、入力した文字列を[プロジェクト詳細]欄に含むタスクを検索することが可能です。 | |
| 発生日 | タスクが発生した日付が表示されます。 | |
| 期限 | タスクの期限が表示されます。期限到来後も操作は可能です。 | |
| 備考 | 期限当日のタスクには[本日期限]、期限が到来したタスクには[期限切れ]と表示されます。なお、期限到来後も操作は可能です。 | |
| 5 | 依頼・回答切り替えボタン | [依頼する]を選択すると監査チームユーザーまたは被監査会社ユーザーとして、[回答する]を選択すると確認回答者ユーザーとしての表示を行います。 監査チームユーザーかつ確認回答者ユーザー、または被監査会社ユーザーかつ確認回答者ユーザーとして設定されたメールアドレスでログインしている場合にのみ表示されます。 |
確認回答者一覧
[確認回答者一覧]画面に移動するには、[ダッシュボード]画面にある[確認回答者一覧]のリンクをクリックするか、メイン画面のメニューボタンから、[確認回答者一覧]をクリックします。[確認回答者情報]画面や[回答]画面からは、画面名左の[確認回答者一覧]リンクをクリックしても移動できます。

| 項目 | 説明 | 表示タブ | ||
|---|---|---|---|---|
| 基本情報 | 住所情報 | 回答額情報 ※【債権債務】のみ | ||
| 確認回答者名 | 上段に確認回答者ID(確認状(確認回答者情報)ごとに自動で採番する一意のコード)、下段に確認回答者の法人名または個人名が表示されます。 | 〇 | 〇 | 〇 |
| 支店・部門名 | 確認回答者の支店・部門名です。具体的には、確認回答者情報に登録した支店・部門名が表示されます。 | 〇 | 〇 | 〇 |
| 確認様式 | 確認状の様式です。具体的には、確認回答者情報に登録した[確認状様式](以下のいずれか)が表示されます。
| 〇 | 〇 | 〇 |
| Web紙区分 | 確認状の形態です。(【債権債務】の場合は依頼時と回答時のWeb紙区分が分けて表示されます。)具体的には、確認回答者情報に登録した[Web/紙/特定ID]または[Web紙区分](以下のいずれか)が表示されます。
| 〇 | 〇 | 〇 |
| 確認依頼数 | その確認回答者に対する確認状を発送した回数です。基本的に「1」と表示されますが、再回答依頼を行うと最新の回答依頼回数が初期表示されます。再回答依頼を一度行うと「2」、再回答依頼を二度行うと「3」が初期表示されます。確認依頼数が「2」以上のとき、すべての回答依頼を表示させる場合は、[確認回答者一覧]画面の左側にある[絞り込み]から[最新の回答依頼のみ表示]のチェックをオフにして[絞り込み]を行ってください。 | 〇 | 〇 | 〇 |
| 確認基準日 | 確認状の確認基準日です。具体的には、確認回答者情報に登録した[確認基準日]が表示されます。 | 〇 | ||
| 発送日 | 確認状の発送日です。具体的には、[特定ID][Web]の場合、監査チームが[確認回答依頼]を操作した日付が表示されます。[紙]の場合は、確認状事務センターが確認回答者宛に回答前紙面確認状を発送した日付、具体的には確認状事務センターが[発送登録]をした日付が表示されます。 | 〇 | ||
| 確認回答期日 | 確認状の回答期日です。具体的には、確認回答者情報に登録した[回答期日]が表示されます。 | 〇 | ||
| 回答日 | 確認状の回答日です。具体的には、[特定ID][Web]の場合、確認回答者の管理者ユーザーが回答を承認した日付が表示されます。[紙]の場合は、回答済紙面確認状が確認状事務センターに到着し、確認状事務センターがスキャンデータをアップロードした日付が表示されます。 | 〇 | ||
| 返送日 | [紙]の場合に、回答済紙面確認状の原本を確認状事務センターが監査法人各事務所宛に発送した日付です。具体的には、確認状事務センターが回答済紙面確認状原本の[発送登録]をした日付が表示されます。 | 〇 | ||
| 完了区分 | 監査チームによる[確認手続を完了する]がどのようなステータスで行われたか(以下のいずれか)が表示されます。
| 〇 | ||
| ステータス | 確認状のステータスです。ステータスの詳細は確認回答者ステータスとタスク一覧を参照してください。 | 〇 | 〇 | |
| 回答 | [回答]アイコンから回答画面へ移動できます。[回答]アイコンの表示については確認回答者情報を参照してください。 | 〇 | ||
| 宛名 | 紙面確認状に記載する確認回答者の宛名です。具体的には、[紙]の場合に、確認回答者情報に登録した[宛名]が表示されます。 | 〇 | 〇 | |
| 発送区分 | 紙面確認状の発送区分(普通郵便や速達郵便など)です。具体的には、[紙]の場合に、確認回答者情報に登録した[発送区分](以下のいずれか)が表示されます。
| 〇 | ||
| 郵便番号 | [紙]では、確認回答者情報に登録した確認回答者の郵便番号が表示されます。 | 〇 | ||
| 住所 | [紙]では、確認回答者情報に登録した確認回答者の住所が表示されます。 | 〇 | ||
| 国名 | [紙]では、確認回答者情報に登録した確認回答者の国名が表示されます。 | 〇 | ||
| 確認回答依頼に表示する監査クライアント名 | 確認回答者情報に登録した確認回答依頼に表示する監査クライアント名が表示されます。 | 〇 | ||
| 通貨 | 確認回答者情報に登録した確認依頼額の通貨が表示されます。 | 〇 | ||
| 確認依頼額 | 確認回答者情報に登録した確認依頼額(被監査会社の勘定残高の通貨ごとの合計額)が表示されます。複数の通貨の勘定残高がある場合は、通貨ごとに複数行で表示されます。 | 〇 | ||
| 回答額 | 確認回答者による回答額(確認回答者の勘定残高の通貨ごとの合計額)が表示されます。複数の通貨の勘定残高がある場合は、通貨ごとに複数行で表示されます。 | 〇 | ||
| 差異 | 確認依頼額と回答額の差異が表示されます。 | 〇 | ||
| 一致/不一致 | 監査チームによる[確認手続を完了する]実施時に選択した回答結果([一致][調整後一致][不一致]のいずれか)が表示されます。 | 〇 | ||
確認回答者情報
[確認回答者情報]画面に移動するには、[確認回答者一覧]画面の[確認回答者名]のリンクまたは[回答]アイコンをクリックします。[回答]画面からは、画面右上の[確認回答者情報]をクリックしても移動できます。

(参考)[確認回答者一覧]画面の[回答]アイコンは、確認回答者ステータスが[回答待ち]以前は表示されません。[回答]アイコンが表示される確認回答者ステータスは下表のとおりです。
| プロジェクト 種別 | 確認回答者ステータス | 監査チーム | 被監査会社 |
|---|---|---|---|
| 債権債務 | 確認回答者情報入力待ち 確認回答者情報承認待ち 確認回答依頼待ち 回答待ち | 表示されません | 表示されません |
| 回答内容入力待ち(紙面) 回答内容確認待ち(Web/特定IDの差し戻し) 照合・差異調整依頼待ち | 〇 | 表示されません | |
| 照合・差異調整待ち 照合・差異調整承認待ち 照合・差異調整確認待ち 完了 | 〇 | 〇 | |
| 金融 添付参照式 | 確認回答者情報入力待ち 確認回答者情報承認待ち 確認回答依頼待ち 回答待ち | 表示されません | 表示されません |
| 回答内容確認待ち | 〇 | 表示されません | |
| 完了 | 〇 | 〇 |
- Home
- 参考情報
- 取扱確認状一覧
取扱確認状一覧
Balance Gatewayで利用できる確認状の種類とそれに対応するBalance Gatewayの確認方式は下表のとおりです。
Balance Gatewayは、回答様式ごとに3つの「プロジェクトタイプ」を使い分ける設計になっており、下表の確認状の種類はいずれかのプロジェクトタイプに対応しています。
プロジェクトタイプごとの回答様式は、「プロジェクトタイプと回答様式」を参照してください。
Web確認・認証済回答者(特定ID)宛
認証済回答者があらかじめ回答に対応する支店・部門情報等をBalance Gatewayに登録しています。認証済回答者とは、会計監査確認センター合同会社がその実在性と本人性を認証のうえBalance Gatewayに登録している確認回答者です。
監査チームおよび被監査会社は、確認回答者のメールアドレス情報等をBalance Gatewayに登録することなく、認証済回答者の対応支店・部門からオンラインで回答を依頼・入手できる確認方式です。
Web確認・その他回答者宛
監査チームまたは被監査会社が確認回答者のメールアドレス情報等をBalance Gatewayに登録し、オンラインで回答を依頼・入手できる確認方式です。認証済回答者の所定の支店・部門以外を宛先にした依頼が対象です。
紙面確認
監査チームおよび被監査会社が、確認回答者の住所情報等をBalance Gatewayに登録し紙面確認状を作成のうえ、印刷し、被監査会社が押印します。そのうえで、紙面確認状の発送・回収事務を会計監査確認センター合同会社の確認状事務センターが代行する方式です。
| 確認状の種類 | プロジェクト タイプ | Web確認 | 紙面確認 | |
|---|---|---|---|---|
| 認証済回答者 (特定ID)宛*1 | その他回答者宛 | |||
| 債権債務 | 債権・債務 (入力式/チェック式) | 〇 | 〇 | 〇 |
| 銀行等取引*2 | 金融(銀行) | 〇 | - | 〇 |
| 証券取引*3 | 金融(証券) | 〇 | - | 〇 |
| 債権債務 | 添付参照式 | 〇 | 〇 | 〇 |
| 貸付金*4 | 添付参照式 | 〇 | 〇 | 〇 |
| 借入金*4 | 添付参照式 | 〇 | 〇 | 〇 |
| 保管有価証券 | 添付参照式 | 〇 | 〇 | 〇 |
| 所有株式 | 添付参照式 | 〇 | 〇 | 〇 |
| 保管商品 | 添付参照式 | 〇 | 〇 | 〇 |
| 保証債務 | 添付参照式 | 〇 | 〇 | 〇 |
| 取引金額 | 添付参照式 | 〇 | 〇 | 〇 |
| 弁護士 | 添付参照式 | 〇 | 〇 | 〇 |
| 退職給付債務 | 添付参照式 | 〇 | 〇 | 〇 |
| 年金資産 | 添付参照式 | 〇 | 〇 | 〇 |
| 金銭信託契約(資産) | 添付参照式 | 〇 | 〇 | 〇 |
| リース契約 | 添付参照式 | 〇 | 〇 | 〇 |
| 社債 | 添付参照式 | 〇 | 〇 | 〇 |
| 生命保険契約 | 添付参照式 | 〇 | 〇 | 〇 |
| コマーシャルペーパー | 添付参照式 | 〇 | 〇 | 〇 |
*1 一部の確認回答者の対象取引にのみ対応しています。対象は、「認証済回答者一覧」をご覧ください。
*2 監査基準報告書505実務ガイダンス第1号「銀行等取引残高確認書及び証券取引残高確認書の様式に係る実務ガイダンス」に準じた銀行等取引残高確認の回答様式です。
*3 監査基準報告書505実務ガイダンス第1号「銀行等取引残高確認書及び証券取引残高確認書の様式に係る実務ガイダンス」に準じた証券取引残高確認の回答様式です。
*4 貸付金・借入金の残高のみの確認は、プロジェクトタイプ[債権・債務]でも可能です。
- Home
- 参考情報
- プロジェクトタイプと回答様式
プロジェクトタイプと回答様式
Balance Gatewayでは、確認状の回答様式ごとに3つの「プロジェクトタイプ」を使い分けます。
プロジェクトタイプ[債権・債務]には[チェック式]と[入力式]の回答様式が、プロジェクトタイプ[金融]には[銀行]と[証券]の回答様式があります。
債権・債務:チェック式
被監査会社の債権・債務残高を示し、確認回答者の債務・債権残高との相違有無を選択してもらう様式です。
債権・債務:入力式
被監査会社の債権・債務残高を示したうえで、確認回答者の債務・債権残高を入力(記入)してもらう様式です。
金融:銀行
監査基準報告書505実務ガイダンス第1号「銀行等取引残高確認書及び証券取引残高確認書の様式に係る実務ガイダンス」の銀行等取引残高確認項目に関する回答をしてもらう様式です。銀行等取引残高のWeb確認は、認証済回答者(特定ID)が対応する支店・部門に対してのみ送付できます。
金融:証券
監査基準報告書505実務ガイダンス第1号「銀行等取引残高確認書及び証券取引残高確認書の様式に係る実務ガイダンス」の証券取引残高確認項目に関する回答をしてもらう様式です。証券取引残高のWeb確認は、認証済回答者(特定ID)が対応する支店・部門に対してのみ送付でき、回答依頼には証券取引残高確認項目をまとめた「証券取引残高確認ご依頼内容(PDF)」が自動添付されます。
添付参照式
コメント入力や資料添付(様式は自由)により回答依頼内容が提示され、回答者はコメント入力や資料添付(依頼者指定の様式、または回答者所定の様式)により回答する様式です。
- Home
- 参考情報
- ユーザーの役割と権限
ユーザーの役割と権限
被監査会社および確認回答者のユーザーには、それぞれに「管理者」と「一般」のユーザー区分があり、それぞれ権限が異なります。管理者は一般ユーザーの権限に加え、より上位の権限を持ちます。
被監査会社(管理者ユーザーは1名以上の登録が必須、一般ユーザーの登録は任意)
| 区分(ロール) | 想定している役職 | 権限 |
|---|---|---|
| 管理者(監査クライアント管理) | 経理部長、経理課長 |
|
| 一般(監査クライアント一般) | 経理担当者 |
|
確認回答者(管理者ユーザーは1名以上の登録が必須、一般ユーザーの登録は任意)
| 区分 | 想定している役職 | 権限 |
|---|---|---|
| 管理者 | 経理部長、経理課長 |
|
| 一般 | 経理担当者 |
|
- Home
- 参考情報
- 確認回答者ステータスとタスク一覧
確認回答者ステータスとタスク一覧
確認回答者(確認状)ごとのステータスと対応するタスクは次のとおりです。
全プロジェクトタイプ(債権債務・金融・添付参照式)をまとめた一覧表は、確認回答者ステータスとタスク一覧(PDF)をご覧ください。
- Home
- 参考情報
- 確認回答者ステータスとタスク一覧
- プロジェクトタイプ[債権・債務]
プロジェクトタイプ[債権・債務]
| ステータス | タスクと割当先 |
|---|---|
|
|
|
|
|
|
|
|
|
|
|
|
|
|
|
|
|
|
|
|
|
|
|
- (※1)以下の場合に発生します。
- 監査チームが[確認回答者情報の登録をクライアントに依頼する]をクリックした場合
- 被監査会社管理ユーザーが[承認依頼を否認する]をクリックした場合
- 被監査会社一般ユーザーが[承認依頼を取り消す]をクリックした場合
- (※2)監査チームが[再登録を依頼する]をクリックした場合に発生します。
- (※3)紙面確認の場合に発生します。
- (※4-1)確認状事務センターによる回答内容代行入力が[対象外]の場合発生します。
- (※4-2)確認状事務センターによる回答内容代行入力が[対象]の場合で、確認状事務センターによる回答内容代行入力が実施されると発生します。
- (※5)確認回答者から回答依頼を差し戻された場合に発生します。
- Home
- 参考情報
- 確認回答者ステータスとタスク一覧
- プロジェクトタイプ[金融]
プロジェクトタイプ[金融]
| ステータス | タスクと割当先 |
|---|---|
|
|
|
|
|
|
|
|
|
|
|
|
|
- (※1)以下の場合に発生します。
- 監査チームが[確認回答者情報の登録をクライアントに依頼する]をクリックした場合
- 被監査会社管理ユーザーが[承認依頼を否認する]をクリックした場合
- 被監査会社一般ユーザーが[承認依頼を取り消す]をクリックした場合
- (※2)監査チームが[再登録を依頼する]をクリックした場合に発生します。
- (※3)紙面確認の場合に発生します。
- (※4)確認回答者から回答依頼を差し戻された場合に発生します。
- Home
- 参考情報
- 確認回答者ステータスとタスク一覧
- プロジェクトタイプ[添付参照式]
プロジェクトタイプ[添付参照式]
| ステータス | タスクと割当先 |
|---|---|
|
|
|
|
|
|
|
|
|
|
|
|
|
- (※1)以下の場合に発生します。
- 監査チームが[確認回答者情報の登録をクライアントに依頼する]をクリックした場合
- 被監査会社管理ユーザーが[承認依頼を否認する]をクリックした場合
- 被監査会社一般ユーザーが[承認依頼を取り消す]をクリックした場合
- (※2)監査チームが[再登録を依頼する]をクリックした場合に発生します。
- (※3)確認回答者から回答依頼を差し戻された場合に発生します。
- Home
- 参考情報
- 通知メール
通知メール
Balance Gatewayが送信する通知メールには、操作直後に送信する「即時送信メール」と、翌朝9時過ぎ以降に送信する「翌朝送信メール」の2種類があります。翌朝送信メールは、その時点で未対応のタスクがある場合に送信されます。送信元アドレスは、すべて「noreply@balancegateway.jp」です。
被監査会社宛通知メール全ユーザー(監査チーム・被監査会社・確認回答者)宛の通知メール一覧は、メール一覧(PDF)でご覧いただけます。
被監査会社宛通知メール
Balance Gatewayが送信する通知メールには、操作直後に送信する「即時送信メール」と、翌朝9時過ぎ以降に送信する「翌朝送信メール」の2種類があります。翌朝送信メールは、その時点で未対応のタスクがある場合に送信されます。また、Balance Gatewayにてタスクが発生していることをお知らせする「【BG ToDo】メール」と、情報をお知らせする「【BG Info】メール」があります。送信元アドレスは、すべて「noreply@balancegateway.jp」です。
即時送信メール:タスク通知メール
| メールの送信時期 | メールタイトル |
|---|---|
| ユーザー追加後 | Balance Gateway 利用登録のお知らせ |
| 監査チームから確認回答者情報の登録を依頼された後 | 【BG ToDo 確認回答者情報入力】 ≪プロジェクトID≫ |
| パスワードリセット後 | 【Balance Gateway】パスワードリセットのワンタイムパスワード通知 Notification of One-Time Password for Password Reset |
翌朝送信メール:タスク通知メール
- メールタイトル:【BG ToDo ≪送信年月日≫ タスク】≪プロジェクトID≫
- メールの送信時期:翌朝9時過ぎ以降
| タスクの割当時期 | メール本文に記載のタスク名 |
|---|---|
| 監査チームユーザーによる確認回答者情報入力依頼後 | 確認回答者情報入力 |
| 【Web】被監査会社一般ユーザーまたは監査チームユーザーによる承認依頼後 | 確認回答者情報承認 |
| 監査チームユーザーによる確認回答者情報の再登録依頼後 | 確認回答者情報再登録 |
| 【紙面】確認回答者情報の承認後 | 確認状作成 |
| 【債権債務】監査チームユーザーによる照合・差異調整依頼後 | 照合・差異調整 |
| 【債権債務】被監査会社一般ユーザーによる照合・差異調整の承認依頼後 | 照合・差異調整承認 |
即時送信メール:情報通知メール
| メールタイトル | 説明 |
|---|---|
| 【BG Info プロジェクト複写】≪プロジェクトID≫ | 監査チームユーザーによってプロジェクトが複写されたことをお知らせするメールです。複写後のプロジェクトでタスクが発生した際には、各種タスク通知メールが送信されます。 |
| 【BG Info プロジェクト完了】 ≪プロジェクトID≫ | 監査チームユーザーによってプロジェクトが完了されたことをお知らせするメールです。 |
翌朝送信メール:情報通知メール
- メールの送信時間:翌朝9時過ぎ以降
| メールタイトル | 説明 |
|---|---|
| 【BG Info 確認手続完了通知】≪プロジェクトID≫ | Balance Gatewayにおいて、メールに記載されている確認回答者の確認手続きが監査チームユーザーによって完了された旨をお知らせするメールです。Balance Gatewayにて確認回答者による回答内容をご覧になれます。 |
メールサンプル(即時送信メール:タスク通知メール)
Balance Gateway 利用登録のお知らせ
.png)
Balance Gateway: Registration Notice
.png)
【BG ToDo 確認回答者情報入力】 ≪プロジェクトID≫

【Balance Gateway】パスワードリセットのワンタイムパスワード通知 Notification of One-Time Password for Password Reset
.png)
メールサンプル(翌朝送信メール:タスク通知メール)
【BG ToDo ≪送信年月日≫ タスク】≪プロジェクトID≫
.png)
メールサンプル(即時送信メール:情報通知メール)
【BG Info プロジェクト複写】≪プロジェクトID≫
.png)
【BG Info プロジェクト完了】 ≪プロジェクトID≫
.png)
メールサンプル(翌朝送信メール:情報通知メール)
【BG Info 確認手続完了通知】≪プロジェクトID≫
.png)
- Home
- 参考情報
- 添付資料としてアップロード可能なファイル
添付資料としてアップロード可能なファイル
ファイルの種類は「csv」「xls」「xlsx」「pdf」「txt」「zip」「doc」「docx」の拡張子に対応しています。
ファイルサイズは1ファイルあたり最大10MB(zipファイルの場合は圧縮前のファイルサイズ)で、ファイル数は50個までアップロードできます。
Balance Gatewayではパスワード付きファイルのアップロードについて動作保証をしていません。Zipその他各ファイルの機能でのパスワード設定をしないようにしてください。Zipファイルにパスワードをかけてアップロードした場合、通信エラーとなります。
- Home
- 参考情報
- 紙面確認状の様式と印刷イメージ
- 債権債務残高確認
債権債務残高確認
- チェック式(日本語)Web回答用QRコードの記載なし
- チェック式(英語)Web回答用QRコードの記載なし
- チェック式(日本語)Web回答用QRコードの記載あり
- チェック式(英語)Web回答用QRコードの記載あり
- 入力式(日本語)Web回答用QRコードの記載なし
- 入力式(英語)Web回答用QRコードの記載なし
- 入力式(日本語)Web回答用QRコードの記載あり
- 入力式(英語)Web回答用QRコードの記載あり
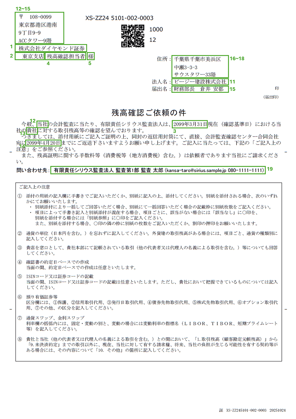
| 番号 | 項目名 | 入力例(日本語) | 入力例(英語) |
|---|---|---|---|
| 1 | 確認回答者名 | 工藤重工株式会社 | KUDO Heavy Industries, Ltd. |
| 2 | 支店・部門名 | 東京本社 | Shanghai Branch |
| 3 | 確認基準日 | 2099/3/31 | 2099/3/31 |
| 4 | 確認回答者呼称 | 貴社 | your |
| 5 | 宛名 | 経理部 残高確認担当者 | Dear someone in charge of Accounting Dept. |
| 6 | 宛名敬称区分 | 様 | |
| 7 | 勘定科目名 | 売掛金/未収入金 | Accounts Receivable/Other Receivable |
| 8 | 確認金額 | 30,000/20,000 | 300.00/200.00 |
| 9 | 通貨単位 | 円/円 | USD/EUR |
| 10 | 回答期日 | 2099/4/20 | 2099/4/20 |
| 11 | 確認回答依頼コメント | コメントサンプル | Comment Sample |
| 12 | 国名 | CHINA | |
| 13 | 確認回答者郵便番号 | 108-0099 | 200999 |
| 14 | 確認回答者住所1 | 東京都港区港南 | 9/F, Oriental Plaza, |
| 15 | 確認回答者住所2 | 9丁目9-9 | No.99 Century Road, |
| 16 | 確認回答者住所3 | ACCタワー9階 | Shanghai |
| 17 | 確認回答依頼に表示する監査クライアント名 | ビージー建設株式会社 | BG Construction Co., Ltd. |
| 18 | 監査クライアント呼称 | 当社 | our |
| 19 | 監査クライアント責任者名(役職含む) | 財務部長 倉井 安都 | Financial Director Kurai Anto |
| 20 | 監査クライアント住所1 | 千葉県千葉市美浜区 | |
| 21 | 監査クライアント住所2 | 中瀬3-3-3 | |
| 22 | 監査クライアント住所3 | サウスタワー33階 | |
| 23 | 確認状問い合わせ先(プロジェクト情報) | 有限責任シリウス監査法人 監査第1部 監査 太郎 (kansa-taro@sirius.sample.jp 080-1111-1111) | Sirius LLC Audit Unit#1 Kansa Taro (kansa-taro@sirius.sample.jp 080-1111-1111) |
チェック式(日本語)Web回答用QRコードの記載なし

チェック式(英語)Web回答用QRコードの記載なし

チェック式(日本語)Web回答用QRコードの記載あり

チェック式(英語)Web回答用QRコードの記載あり

入力式(日本語)Web回答用QRコードの記載なし

入力式(英語)Web回答用QRコードの記載なし

入力式(日本語)Web回答用QRコードの記載あり

入力式(英語)Web回答用QRコードの記載あり

- Home
- 参考情報
- 紙面確認状の様式と印刷イメージ
- 銀行等取引残高確認
銀行等取引残高確認
| 番号 | 項目名 | 入力例(日本語) | 入力例(英語) |
|---|---|---|---|
| 1 | 確認回答者名 | 株式会社ダイヤモンド銀行 | Diamond Bank, Ltd. |
| 2 | 支店・部門名 | 東京支店 | Shanghai Branch |
| 3 | 確認基準日 | 2099/3/31 | 2099/3/31 |
| 4 | 宛名 | 残高確認担当者 | Dear someone in charge of confirmation request |
| 5 | 宛名敬称区分 | 様 | |
| 6 | 国名 | CHINA | |
| 7 | 確認回答者郵便番号 | 108-0099 | 200999 |
| 8 | 確認回答者住所1 | 東京都港区港南 | 9/F, Oriental Plaza, |
| 9 | 確認回答者住所2 | 9丁目9-9 | No. 99 Century Road, |
| 10 | 確認回答者住所3 | ACCタワー9階 | Shanghai |
| 11 | 確認回答依頼に表示する監査クライアント名 | ビージー建設株式会社 | BG Construction Co., Ltd. |
| 12 | 監査クライアント呼称 | 当社 | our |
| 13 | 確認回答者呼称 | 貴行 | your |
| 14 | 回答期日 | 2099/4/20 | 2099/4/20 |
| 15 | 届出名 | 財務部長 倉井 安都 | Financial Director Kurai Anto |
| 16 | 監査クライアント住所1 | 千葉県千葉市美浜区 | 33F South Tower, |
| 17 | 監査クライアント住所2 | 中瀬3-3-3 | 3-3-3 Nakase |
| 18 | 監査クライアント住所3 | サウスタワー33階 | Mihama-ku, Chiba-shi, Chiba |
| 19 | 当座勘定照合表有無 | 有 | |
| 20 | 当座勘定照合表期間開始日 | 2099/3/1 | |
| 21 | 当座勘定照合表期間終了日 | 2099/3/1 | |
| 22 | 確認状問い合わせ先(プロジェクト情報) | 有限責任シリウス監査法人 監査第1部 監査 太郎 (kansa-taro@sirius.sample.jp 080-1111-1111) | Sirius LLC Audit Unit#1 Kansa Taro (kansa-taro@sirius.sample.jp +81-80-1111-1111) |
日本語(1/3)

日本語(2/3)

日本語(3/3)

英語(1/1)

- Home
- 参考情報
- 紙面確認状の様式と印刷イメージ
- 証券取引残高確認
証券取引残高確認
| 番号 | 項目名 | 入力例(日本語) | 入力例(英語) |
|---|---|---|---|
| 1 | 確認回答者名 | 株式会社ダイヤモンド証券 | Diamond Securities Co., Ltd. |
| 2 | 支店・部門名 | 東京支店 | Shanghai Branch |
| 3 | 確認基準日 | 2099/3/31 | 2099/3/31 |
| 4 | 宛名 | 残高確認担当者 | Dear someone in charge of confirmation request |
| 5 | 宛名敬称区分 | 様 | |
| 6 | 国名 | CHINA | |
| 7 | 確認回答者郵便番号 | 108-0099 | 200999 |
| 8 | 確認回答者住所1 | 東京都港区港南 | 9/F, Oriental Plaza, |
| 9 | 確認回答者住所2 | 9丁目9-9 | No. 99 Century Road, |
| 10 | 確認回答者住所3 | ACCタワー9階 | Shanghai |
| 11 | 確認回答依頼に表示する監査クライアント名 | ビージー建設株式会社 | BG Construction Co., Ltd. |
| 12 | 監査クライアント呼称 | 当社 | our |
| 13 | 確認回答者呼称 | 貴社 | your |
| 14 | 回答期日 | 2099/4/20 | 2099/4/20 |
| 15 | 届出名 | 財務部長 倉井 安都 | Financial Director Kurai Anto |
| 16 | 監査クライアント住所1 | 千葉県千葉市美浜区 | 33F South Tower, |
| 17 | 監査クライアント住所2 | 中瀬3-3-3 | 3-3-3 Nakase |
| 18 | 監査クライアント住所3 | サウスタワー33階 | Mihama-ku, Chiba-shi, Chiba |
| 19 | 確認状問い合わせ先(プロジェクト情報) | 有限責任シリウス監査法人 監査第1部 監査 太郎 (kansa-taro@sirius.sample.jp 080-1111-1111) | Sirius LLC Audit Unit#1 Kansa Taro (kansa-taro@sirius.sample.jp +81-80-1111-1111) |
日本語(1/4)

日本語(2/4)

日本語(3/4)

日本語(4/4)

英語(1/4)

英語(2/4)

英語(3/4)

英語(4/4)

- Home
- 参考情報
- 紙面確認状の様式と印刷イメージ
- その他の確認
その他の確認
| 番号 | 項目名 | 入力例(日本語) | 入力例(英語) |
|---|---|---|---|
| 1 | 確認回答者名 | 弁護士法人 ACC法律事務所 | ACC Legal Office |
| 2 | 支店・部門名 | 東京事務所 | Shanghai Office |
| 3 | 確認回答者呼称 | 貴法人 | |
| 4 | 宛名 | 田中太郎 | Mr. Taro Tanaka |
| 5 | 宛名敬称区分 | 様 | |
| 6 | 回答期日 | 2099/4/20 | 2099/4/20 |
| 7 | 国名 | China | |
| 8 | 確認回答者郵便番号 | 108-0099 | 200999 |
| 9 | 確認回答者住所1 | 東京都港区港南 | 9/F, Oriental Plaza, |
| 10 | 確認回答者住所2 | 9丁目9-9 | No.99 Century Road, |
| 11 | 確認回答者住所3 | ACCタワー9階 | Shanghai |
| 12 | 確認回答依頼に表示する監査クライアント名 | ビーシー建設株式会社 | BG Construction Co., Ltd. |
| 13 | 監査クライアント呼称 | 当社 | |
| 14 | 監査クライアント責任者名(役職含む) | 財務部長 倉井 安都 | Financial Director Kurai Anto |
| 15 | 監査クライアント住所1 | 千葉県千葉市美浜区 | |
| 16 | 監査クライアント住所2 | 中瀬3-3-3 | |
| 17 | 監査クライアント住所3 | サウスタワー33階 | |
| 18 | 確認状問い合わせ先(プロジェクト情報) | 有限責任シリウス監査法人 監査第1部 監査 太郎 (kansa-taro@sirius.sample.jp 080-1111-1111) | Sirius LLC Audit Unit#1 Kansa Taro (kansa-taro@sirius.sample.jp +81-80-1111-1111) |
日本語(1/1)

英語(1/1)

- Home
- 参考情報
- 封筒の仕様とイメージ
封筒の仕様とイメージ
確認状事務センターから確認回答者へ発送するときに使用する封筒の仕様とイメージについては以下のとおりです。
| 用途 | 封筒種類/サイズ(mm) | 見た目 | 備考 | |
|---|---|---|---|---|
| 往信用 | 国内往信用 発送区分:[国内通常]、[速達]、[簡易書留]、[速達・簡易書留]、[BGお急ぎ便] | 洋形長3号(長3ヨコ封筒) 横235×縦120(定型郵便の最大サイズ) | 白色(裏地紋入り)、窓付き |
|
| 国外往信用 発送区分:[国外通常]、[国際書留] | 白色(裏地紋入り)、窓付き、トリコロールカラーの縁取り |
| ||
| 国外往信用 発送区分:[EMS] | 横340×縦250 | 白色(厚紙)、送り状を封入するパウチ付き |
| |
| 国外往信用 発送区分:[DHL] | DHL専用梱包資材「エンベロープ1」 横350×縦 275 | 黄色(厚紙)、送り状を封入するパウチ付き | ||
| 返信用 | 国内返信用 | 長形3号(長3封筒) 横120×縦235(定型郵便の最大サイズ) | 茶色 |
|
| 国内返信用 発送区分:[BGお急ぎ便] | ピンク色 |
| ||
| 国外返信用 | 水色 |
| ||
国内往信用(発送区分:[国内通常]、[速達]、[簡易書留]、[速達・簡易書留])

国外往信用(発送区分:[国外通常]、[国際書留])

国外往信用(発送区分:[EMS])

国外往信用(発送区分:[DHL])

国内返信用

国内返信用(発送区分:[BGお急ぎ便])

国外返信用

- Home
- 参考情報
- 資料集
資料集
| 資料名 | 説明 | 更新日 |
|---|---|---|
| Balance Gateway概要・機能紹介(PDF) | Balance Gatewayの概要と機能を紹介した資料です。 | 2025/11/29 |
| BalanceGateway|インフラストラクチャー・セキュリティFAQ(PDF) | Balance Gatewayのインフラストラクチャーの概要と主な情報セキュリティ対策を紹介した資料です。 | 2024/8/31 |
| Google Authenticator/Microsoft Authenticator 利用開始方法(PDF) | Balance GatewayにおいてGoogle Authenticator または Microsoft Authenticator のワンタイムパスワードを利用する方法の説明資料です。 | 2024/8/31 |
| Balance Gatewayを利用したWeb確認への回答について、被監査会社から確認回答者に依頼いただく際の文例です。 | 2024/11/30 | |
| 認証済回答者|対応支店部門・留意事項一覧(xlsx) | 認証済回答者へ依頼する際の留意事項をまとめた資料です。 | ― |
| Balance Gateway 利用規約(PDF) | Balance Gatewayを利用する際のルールをまとめた資料です。 | - |
- Home
- 参考情報
- お知らせ
お知らせ
| 件名 | 報知日・更新日 |
|---|---|
| 認証済回答者に対するWeb確認の方法と留意事項について | 2026年2月6日 |
| 紙面確認状発送依頼時におけるご注意とお願い | 2026年1月13日 |
| ゆうちょ銀行宛の紙面確認におけるBalance Gatewayの利用方法について | 2024年2月17日 |
| プロジェクトタイプ[金融]における法人番号の入力徹底のお願い | 2024年1月25日 |
| [2021年10月より]普通郵便の土曜日の配達休止とお届け日数の繰下げについて | 2021年11月24日 |
- Home
- 参考情報
- リリースノート
リリースノート
Balance Gateway のリリースノートは以下のとおりです。
| バージョン | リリース日 | リリースノート |
|---|---|---|
| 9.3.00 | 2025年11月29日 | Ver. 9.3.00をご覧ください。 |
| 9.1.00 | 2025年2月15日 | Ver. 9.1.00をご覧ください。 |
| 9.0.00 | 2024年11月30日 | Ver. 9.0.00をご覧ください。 |
| 8.2.00 | 2024年8月31日 | Ver. 8.2.00をご覧ください。 |
| 8.1.00 | 2024年2月17日 | Ver. 8.1.00をご覧ください。 |
| 8.0.00 | 2023年11月18日 | Ver. 8.0.00をご覧ください。 |
| 7.2.00 | 2023年5月27日 | 軽微な不具合を修正しています。 |
| 7.1.00 | 2023年2月18日 | 軽微な不具合を修正しています。 |
| 7.0.00 | 2022年11月19日 | Ver. 7.0.00をご覧ください。 |
| 6.2.00 | 2022年8月27日 | 軽微な不具合を修正しています。 |
| 6.1.06 | 2022年8月5日 | 軽微な不具合を修正しています。 |
| 6.1.05 | 2022年5月30日 | 軽微な不具合を修正しています。 |
| 6.1.04 | 2022年4月22日 | 軽微な不具合を修正しています。 |
| 6.1.03 | 2022年4月14日 | 軽微な不具合を修正しています。 |
| 6.1.02 | 2022年3月31日 | 軽微な不具合を修正しています。 |
| 6.1.01 | 2022年3月18日 | 軽微な不具合を修正しています。 |
| 6.1.00 | 2022年3月5日 | 軽微な不具合を修正しています。 |
| 6.0.04 | 2022年2月8日 | 軽微な不具合を修正しています。 |
| 6.0.03 | 2022年1月4日 | 軽微な不具合を修正しています。 |
| 6.0.02 | 2021年12月28日 | 軽微な不具合を修正しています。 |
| 6.0.01 | 2021年12月20日 | 軽微な不具合を修正しています。 |
| 6.0.00 | 2021年12月18日 | Ver. 6.0.00をご覧ください。 |
| 5.2.00 | 2021年6月19日 | Ver. 5.2.00をご覧ください。 |
| 5.1.04 | 2021年3月6日 | Ver. 5.1.04をご覧ください。 |
| 5.1.03 | 2021年1月29日 | 軽微な不具合を修正しています。 |
| 5.1.02 | 2021年1月5日 | 軽微な不具合を修正しています。 |
| 5.1.01 | 2020年12月25日 | 軽微な不具合を修正しています。 |
| 5.1.00 | 2020年12月19日 | Ver. 5.1.00をご覧ください。 |
| 5.0.02 | 2020年11月18日 | 軽微な不具合を修正しています。 |
| 5.0.01 | 2020年10月23日 | 軽微な不具合を修正しています。 |
| 5.0.00 | 2020年10月17日 | Ver. 5.0.00をご覧ください。 |
Ver. 9.3.00
2025年11月29日にBalance Gatewayのバージョン「9.3.00」をリリースしました。(BG9.2は欠番)
- 【紙面】国内の確認回答者宛の紙面確認において、往信時に加え返信時にも速達扱いになる「BGお急ぎ便」を追加しました。BGお急ぎ便を選択すると、往信時に速達扱いの返信用封筒(料金受取人払郵便)を同封し発送します。
- 【紙面】債権債務残高確認とその他の確認(添付参照式)の紙面確認状(日本語版)に、監査クライアントの住所の記載を追加しました。そのほか、各紙面確認状の文字の大きさや書体の調整、字句の修正を行いました。
Ver. 9.1.00
2025年2月15日にBalance Gatewayのバージョン「9.1.00」をリリースしました。
- 【金融】確認回答者情報の個別登録の場合と一括登録の場合で異なっていた[支店・部門名]の登録要否を任意に統一しました。この結果、[確認回答者登録(金融)]画面の[支店・部門名]は任意登録項目に変更しました。
- 【紙面】日本語版のすべての紙面確認状様式を対象に印刷レイアウトを改善しました。
- 文字の大きさや書体、行間を調整することで見やすく改善しました。
- 問い合わせ先や債権債務残高確認Web回答用二次元コードを見つけやすく改善しました。
- 添付参照式の字句を修正しました。
マニュアルのアップデート
- [3. 確認状の作成]セクションに、認証済回答者の詳細な登録手順を記載しました。
- 【紙面】[参考情報]セクション内に[封筒の仕様とイメージ]セクションを追加し、お問い合わせが多い確認状事務センターから確認回答者に発送する各封筒の仕様と拡大画像を記載しました。
- 被監査会社のWeb確認操作手順をクイックリファレンスガイドよりも詳細に解説した「被監査会社向けWeb確認チュートリアル(PDF)」を掲載しました。
- 「Balance Gateway操作マニュアル」Webサイト掲載版の公開に伴い、PDF版の提供および資料集への掲載を取り止めました。
Ver. 9.0.00
2024年11月30日、Balance Gatewayのバージョン「9.0.00」をリリースしました。
- ダッシュボード画面左には利用中のプロジェクトを上部に表示、画面右には選択したプロジェクトのタスクのみを表示するよう改善しました。
- 回答期日の翌日よりも後の期間に回答がない場合に、監査チームの操作で回答督促メールを送信できるようになりました。なお、Balance Gatewayは、回答期日の当日・翌日の朝時点で未回答の場合、回答を督促するメールを確認回答者宛に自動配信しています。
- 確認回答者情報(確認状送付先情報)の一括登録に使用するExcelファイルにおいて、旧テンプレートを加工し確認回答者情報を登録する実務に配慮し、バージョンアップ前後の新旧テンプレートの変更点を示しました。
- プロジェクトユーザー一括登録の処理速度を向上させました。
- 【債権債務】照合・差異調整承認タスクの期日が依頼情報承認期日となる不具合を修正しました。
- 【添付参照式】確認回答者情報画面において、添付参照式の回答には無関係である[一致/不一致]欄を削除しました。
紙面確認に関するバージョンアップ
- 【紙面】紙面確認状右上の日付(紙面確認状のPDFファイルを出力した日付が記載される仕様であったため、確認回答者に到着するまでに送付が遅れた印象を与える懸念があった)を未記載にする、問い合わせ先の記載箇所を回答依頼文のすぐ下に変更し監査チーム連絡先を見つけやすくする、確認回答者の捺印位置を微調整し捺印しやすくするなど、紙面確認状のレイアウトを改善しました。
- 【紙面】紙面確認状の発送区分にDHLを選択した場合に、他で入力済の確認回答者の郵便番号や住所等がDHL情報欄に仮入力された状態になるよう改善しました。
- 【債権債務・紙面】債権債務残高の紙面確認において、監査チーム等がWeb回答用二次元コード記載を選択すると、確認回答者はWebでの回答も可能になりました。なお、従来のように紙面による回答も可能です。
- 【債権債務・紙面】債権債務残高の紙面確認において、確認手続を完了した回答添付ファイルを被監査会社がダウンロードできない不具合(完了処理直前の確認回答者のステータスが[回答内容入力待ち]の場合)を修正しました。
- 【債権債務・紙面】債権債務残高の紙面確認において、回答内容のBalance Gatewayへの代行入力を確認状事務センターに代行入力を依頼している場合にも関わらず、回答代行入力が完了する前に監査チームユーザーに「回答内容入力」タスクをメールでお知らせしていた仕様を修正しました。本バージョンアップ後は、回答代行入力完了日の翌朝に送信されるメールに一本化されます。
- 【債権債務・紙面】【添付参照式・紙面】債権債務残高と添付参照式の紙面確認において、[確認回答依頼]操作をお忘れの場合に監査チームへメールでお知らせする機能を追加しました。
- 【金融・紙面】再発送依頼時に、回答期日の入力チェック処理を追加しました。
- 【添付参照式・紙面】紙面確認の対象に添付参照式(回答依頼内容を記載した別紙を添付)が加わりました。任意様式の紙面確認状の発送が可能になることで、今後はすべての種類の確認状をBalance Gatewayで一括管理できるようになりました。
Ver. 8.2.00
2024年8月31日、Balance Gatewayのバージョン「8.2.00」をリリースしました。
バージョン「8.2.00」ではBalance Gatewayの認証基盤を従来の自社開発運用(オンプレミス)からMicrosoft Azure(クラウドサービス)に変更しました。この他のBalance Gatewayの機能については、前バージョンから変更がありません。
- ワンタイムパスワードを表示する多要素認証(MFA)アプリとして、従来の「Google Authenticator」に加え、「Microsoft Authenticator」もご利用いただけるようになりました。
- パスワードを忘れた場合のパスワード再設定方法を変更(簡素化)しました。パスワードを再設定する際、メールで届くリンクからパスワード再設定用の別ウィンドウを開くことなく、パスワード再設定中の同じウィンドウにワンタイムパスワード(パスワード再設定用のワンタイムパスワードがメールで届きます)を入力するシンプルな方法に改善しました。
Balance Gatewayの認証基盤の変更に伴い、ユーザーの皆さまには次の対応をお願いします。
- バージョンアップ後初めてBalance Gatewayにログインする際、パスワードの変更が必要です。
Balance Gatewayへの最終ログインが2024年6月以降のユーザーの方には、2024年8月31日(土)にBalance Gateway(送信者:noreply@balancegateway.jp)からパスワード再設定のためのメール(件名:「Balance Gateway 仮パスワードのお知らせ」)が送信されますので、メールに記載された仮パスワードからご自身のパスワードへのご変更をお願いします。
Balance Gatewayへの最終ログインが2024年5月以前のユーザーの方には、パスワード再設定のためのメールは送信されませんので、バージョンアップ後初めてのログイン時に、[パスワードを忘れた方はこちら]からご希望のパスワードへのご変更をお願いします。 - バージョンアップ時点で多要素認証を設定しているユーザーの方は、バージョンアップ後初めてBalance Gatewayにログインする際、ワンタイムパスワードの再登録が必要です。旧ワンタイムパスワードを削除のうえ、「Google Authenticator」または「Microsoft Authenticator」に新しいワンタイムパスワードを登録してください。手順の詳細は、「Google Authenticator/Microsoft Authenticator 利用開始方法(PDF)」をご確認ください。
Ver. 8.1.00
Balance Gateway ver 8.1.00のリリースノートは、以下のとおりです。
変更・改善点
以下の点が変更されています。
- [プロジェクト情報]画面の[届出名][届出名(英)]欄に全角・半角スペースのみを入力できるようにしました。これにより、届出名欄が空欄の紙面確認状を印刷する実務に対応しました。
- [確認回答者情報登録]画面の[名][役職]欄に全角・半角スペースのみを入力できるようにしました。これにより、役職がない場合に全角・半角スペースのみを入力し空欄にする実務に対応しました。
- 紙面確認状ファイルのダウンロード時間を短縮しました。
- 確認回答者の支店・部門名や宛名が未登録の場合の紙面確認状における「敬称」印刷位置について、確認回答者の法人名・個人名の横に記載されるように修正しました。
- 再回答の依頼理由を確認回答者にお伝えできるよう、再回答依頼時の監査チームユーザーのコメント入力を必須にしました。
- [確認回答者情報]画面の表記に揃えるため、[確認回答者一覧]画面の[その他]モーダルの表記を変更しました。例えば「入力した確認回答者情報を申請する」を「確認回答者情報の承認を依頼する」に変更しました。
- 債権債務残高確認の回答に相違がない場合も差異調整依頼が可能になっていた不具合を修正しました。
- [確認回答者情報]画面において、一部項目が表示枠に収まり切らず表示されない不具合を修正しました。
- 被監査会社管理者ユーザーの[ダッシュボード]画面において、同一プロジェクトの[確認回答者情報入力]タスクと[確認回答者情報承認]タスクが同時に表示される不具合を修正しました。
- 被監査会社管理者ユーザーの[ダッシュボード]画面において、証券取引残高Web確認における確認回答者情報承認依頼後に[確認回答者情報入力]タスクが残ったままになる不具合を修正しました。
- 確認回答者管理者ユーザーに送信される初回認証通知メールに監査事務所名が複数記載される不具合を修正しました。
その他、ユーザビリティ向上のため、複数の機能が変更・改善されています。
Ver. 8.0.00
Balance Gateway ver 8.0.00のリリースノートは、以下のとおりです。
確認状ごとに異なる法人番号を登録可能に
従来の回答依頼(確認状)にはプロジェクト情報に登録した被監査会社の法人番号が一律反映されていましたが、BG8.0.00では確認状ごとに異なる法人番号を登録できるようになりました。したがって、例えば、法人番号のある被監査会社本体の確認状と、法人番号のない保険代理店口座の確認状を同じプロジェクトで管理できるようになりました。

前後の確認回答者への移動などUIを改善
ユーザーのみなさまからのご要望を実現するユーザーインターフェースの改善を実施しました。例えば、BG8.0.00では[確認回答者一覧]画面に一度戻らずに前後の確認回答者に直接移動し、よりスムーズな確認回答者情報の編集やファイルの添付、回答の閲覧が可能になりました。

金融確認状の法人番号・代表口座番号登録を必須化
BG8.0.00では、プロジェクトタイプ[金融]の被監査会社法人番号、銀行等取引残高の代表口座番号の入力を必須にしました。認証済回答者ごとに異なる依頼形式の統一を図り、各認証済回答者の依頼形式を確認する手間や依頼形式の不備による差戻しを減らします。

Web確認の[届出名]登録を必須化
プロジェクトタイプ[金融]では、[監査クライアント責任者名(役職含む)]の項目名を紙面確認状の印字と同じ[届出名]に変更しました。BG8.0.00では証券取引残高に加えて銀行等取引残高のWeb確認においても届出名欄を利用できるようになりましたので、従来は監査クライアント名に含めていた口座名義を届出名欄に登録することになります。

銀行Web確認に一括回答欄を追加
銀行等取引残高のWeb確認において、紙面確認の様式に合わせ一括回答欄を追加しました。認証済回答者(銀行等)が一括回答を選択した場合、取引残高等を示すファイルを添付する形式で回答され、監査チームは回答14項目をそれぞれ確認する必要がなくなりました。

差異調整画面を[確認回答者情報]画面に統合
プロジェクトタイプ[債権・債務]の差異調整画面を、BG8.0.00では[確認回答者情報]画面に統合しました。[確認回答者一覧]画面の[照合・差異調整]画面へのリンクがなくなり画面がシンプルになりました。

その他のバージョンアップ
- 確認回答者情報の個別登録において認証済回答者が入力された場合に、その認証済回答者の法人番号を表示するようになり、同名の会社の選択ミスがなくなるようにいたしました。
- Balance Gatewayのメイン画面にサポートボタンを表示しました。当該ボタンより、会計監査確認センター合同会社のWebサイト内にあるサポートページへ移動できます。
- Balance Gatewayの[特定IDの利用が可能な支店・部門一覧]における項目に[確認状様式]を追加し、選択しやすくしました。
- 画面上の数値はすべて右寄せとし、見やすさを向上しました。
- [ダッシュボード]画面から初回認証未了のタスクをクリックして初回認証を行った場合に、従来は[ダッシュボード]画面に移動していましたが、今後は当該タスクに関連する画面に移動するようになりました。
- これまで特定の半角記号を入力した場合に文字化けしていましたが、文字化けしないように修正しました。
- Web確認を行った場合に確認回答者へ送付されるメール([Balance Gateway 利用登録のお知らせ・残高確認のご依頼]および[Balance Gateway 利用登録のお知らせ・残高確認のご依頼(初回認証コード)])の本文を見直し、回答者が利用しやすいように変更いたしました。
その他、ユーザビリティ向上のため、複数の機能が変更・改善されています。
Ver. 7.0.00
Balance Gateway Ver. 7.0.00 のリリースノートは、以下のとおりです。
- ダッシュボードでプロジェクト絞り込みが容易に
- 確認回答者一覧画面の表示項目を拡充
- 確認状に表示する監査クライアント名が編集可能に
- 確認回答者情報の個別登録が可能に
- 特定ID一覧から回答者の選択・登録が可能に
- その他の主なバージョンアップ内容
ダッシュボードでプロジェクト絞り込みが容易に
監査人と被監査会社の[ダッシュボード]画面に、プロジェクトを絞り込むプルダウンを追加します。*1
これにより、複数のプロジェクトを利用するユーザーは、参照したいプロジェクトやタスクを絞り込みやすくなります。

*1 従来はプロジェクトの「ステータス」と「プロジェクトタイプ」であったプルダウン項目を、Balance Gateway v.7.0では「プロジェクトID+プロジェクト名称」に変更します。
確認回答者一覧画面の表示項目を拡充
確認回答者一覧画面の表示項目に「支店・部門名」や「確認回答期日」などを追加します。回答遅延状況の把握やコントロールシートとしての利用がより便利になるほか、同一金融機関の複数支店に発送した確認状を管理しやすくなります

確認状に表示する監査クライアント名が編集可能に
従来は、確認状に表示する監査クライアント名を変更できない設計になっていました。Balance Gateway v.7.0では、確認回答者情報の登録項目に「確認回答依頼に表示する監査クライアント名」を追加し、例えば次のように利用できるようになります。
- 子会社名を入力することで、別契約にしていない子会社監査の確認状を親会社と同じプロジェクトで管理できます
- 預金口座名義を入力することで、従来の別プロジェクト作成が不要になります

確認回答者情報の個別登録が可能に
従来は所定のExcel テンプレートを使用した一括登録のみでしたが、Balance Gateway v.7.0では個別登録もできるようになります。必須入力項目を確認しながら順に登録していくことができ、特定IDを利用できる確認回答者に関しては確認回答者名や支店・部門名の推定機能(その一部を入力するだけで候補が表示され選択が可能)を備えています。

特定ID一覧から回答者の選択・登録が可能に
確認回答者情報の個別登録画面では、特定IDの利用が可能な法人一覧(特定ID一覧)からの選択登録も可能です。法人と支店・部門を順に選択していくことで、よりスムーズに確認回答者情報を登録できるようになります。

その他の主なバージョンアップ内容
ボタンからの画面遷移を拡充
Balance Gateway v.7.0ではボタンの選択肢に「確認回答者一覧」を加え、各画面から他の画面にスムーズに遷移できるようになります。

確認回答者一覧を1つのExcelファイルで出力可能に
従来、確認回答者一覧画面から出力できるExcelファイルは、基本情報や住所情報などごとに複数のExcelファイルで分割出力されていました。Balance Gateway v.7.0では、これらを統合した1つのExcelファイルで出力されるようになります。
Ver. 6.0.00
- 全体的なUIの改修
- 特定ID形式による銀行確認状のweb確認利用開始
- 同一プロジェクトにおける複数基準日設定機能の追加
- プロジェクトタイプ「債権・債務」の残高データアップロードプロセスの省略化
- プロジェクトタイプ「債権・債務」における監査人による差異調整項目入力機能の追加
- 確認回答者情報アップロード用テンプレートExcelファイルの項目変更
- ブランク式廃止に伴うプロジェクトタイプの変更
- その他の機能追加・変更点
全体的なUIの改修
ユーザーの皆様から様々なご意見を反映したわかりやすく、使いやすいUIに改修しています。
[ダッシュボード]画面
Ver. 5
Ver. 6
確認回答者一覧画面
Ver. 5
Ver. 6
ヘッダー
Ver. 5
Ver. 6
特定ID形式による銀行確認状のweb確認利用開始
銀行確認状のWeb確認を開始いたします。債権債務のWeb確認と以下の点が異なります。
- Web確認が可能な銀行は弊社と利用を合意した銀行のみとなります。
- 銀行側が対応可能な支店のみWeb確認が可能となりますので、銀行によっては一部の支店のみWeb確認の対応可能となる可能性があります。
- 弊社と銀行との間で契約により確認状の発送先となるメールアドレスの取り決めをしておりますので、監査人または被監査会社が回答者である銀行の担当者のメールアドレスを収集する必要はありません。また、監査人または被監査会社によるメールアドレスの入力もありません。
- 確認回答者情報を登録する際に、銀行名および支店番号をキーとしてBalance Gatewayが自動でWeb確認対象かどうかを判定し、対象であった場合は自動でWeb確認に切り替わります。(Web確認対象の支店にBalance Gatewayを通じての紙面確認状の発送は出来ません)
同一プロジェクトにおける複数基準日設定機能の追加
1つのプロジェクトで複数の確認基準日の確認状を利用できる機能を追加しました。 確認回答者情報アップロード用テンプレートExcelファイルに確認基準日の項目が追加されております。プロジェクト情報登録時の確認基準日と異なる確認基準日で確認状を作成する場合は、Excelファイルに確認基準日を入力ください。
プロジェクトタイプ「債権・債務」の残高データアップロードプロセスの省略化
プロジェクトタイプ「債権・債務」において確認回答者情報を追加する場合、従来は「残高データアップロード」を実施したうえで、[確認回答者情報]画面に進んでいましたが、バージョンアップ後は「残高データアップロード」のプロセスが省略され、プロジェクト情報の更新後は、[確認回答者情報]画面に進みます。 残高データについては、[確認回答者情報]画面において、確認回答者情報と合わせて登録ください。
プロジェクトタイプ「債権・債務」における監査人による差異調整項目入力機能の追加
プロジェクトタイプ「債権債務」の確認状の差異調整の依頼時に監査人も差異調整項目の入力が可能となります。 差異調整項目を入力する場合は、差異調整画面で差異調整項目を入力ください。
確認回答者情報アップロード用テンプレートExcelファイルの項目変更
すべてのプロジェクトタイプにおいて、確認回答者情報アップロード用テンプレートExcelファイルの項目を変更しました。以前のバージョンのExcelファイルではアップロードできませんのでご注意ください。
- 確認回答者情報新規追加用Excelファイル
- 確認回答者情報更新用のExcelファイル
項目の詳細はマニュアルを参照ください。
ブランク式廃止に伴うプロジェクトタイプの変更
プロジェクトタイプ「その他」のブランク式については利用状況に鑑みて廃止しております。添付参照式で同じ内容の確認を行うことが可能ですので、今後は添付参照式をご利用ください。なお、廃止に合わせてプロジェクトタイプの名称が以下のとおり変更されております。
| 変更前 | 変更後 |
|---|---|
| その他 | 添付参照 |
その他の機能追加・変更点
以下の機能追加・変更を行っています。
- ファイルアップロード画面において、基本的にドラッグ&ドロップによるファイルのアップロードが可能となります。
- スマートフォンを紛失した場合等のためにMFAのリセットが可能となります。BG利用責任者のみがリセットを行う権限をもちますので、リセットしたい場合は担当の監査人にご連絡ください。
- サーバー負荷の軽減およびセキュリティ上の観点から、作成後1年経過したプロジェクトが自動で完了処理される機能が追加されます。
- プロジェクトタイプ「債権債務」における確認回答者ユーザーによる差異調整画面も利用状況を鑑み廃止しております。差異調整画面は監査人ユーザーおよび被監査会社ユーザーのみとなります。
その他、ユーザビリティ向上のため、複数の機能が変更・改善されています。
Ver. 5.2.00
Balance Gateway Ver. 5.2.00 のリリースノートは、以下のとおりです。
変更・改善点
以下の2点が変更されています。
- プロジェクト情報の監査クライアント情報タブに[法人番号]欄を追加しました。監査クライアントの法人番号を入力する欄です。こちらは今後の実装予定の追加機能を利用する際の項目となります。
- プロジェクトタイプ「金融」における入力項目の「代表口座番号」について、「代表口座種類」と「代表口座番号」の2つに分けています。また、「代表口座種類」は選択形式の項目となっていますので、該当の口座種類を選択ください。
その他、ユーザビリティ向上のため、複数の機能が変更・改善されています。
Ver. 5.1.04
Balance Gateway Ver. 5.1.04 のリリースノートは、以下のとおりです。
変更・改善点
以下の2点が変更されています。
- プロジェクトタイプ「金融」において、「支店名」の項目を必須項目から任意項目に変更しました。なお、従前どおり「支店名」の項目に入力された項目は紙面の確認状に記載されませんので、「宛名」の項目に支店名を入力ください。
- プロジェクトタイプ「金融」および「その他」を選択した場合、プロジェクトスケジュールの「残高データ登録期日」および「残高データ確定期日」の項目を非表示に変更しました。
その他、ユーザビリティ向上のため、複数の機能が変更・改善されています。
Ver. 5.1.00
Balance Gateway Ver. 5.1.00 のリリースノートは、以下のとおりです。
Web確認における確認回答者への確認コード通達方法の変更
Web確認時に、確認回答者が初回認証を行う際に必要な確認コードを確認回答者の管理者へメールする方法に変更し、従来、紙面で発送していた確認依頼書は廃止しました。
バージョンアップ前は監査人が確認依頼を行うと、確認状事務センターから確認依頼書の紙面が発送されていましたが、バージョンアップにより監査人が確認依頼を行うと、確認回答者が初回認証を行う際に必要な確認コードが確認回答者の管理者へメールで送付されるようになりました。また、この変更に伴い、確認依頼書の発送は廃止しています。
廃止後のフローは以下のとおりです。
弊社は確認回答者のメールアドレスの妥当性の検証は実施しておりません。メールアドレスの妥当性の検証は監査手続となりますので、手続の要否および実施する手続の内容に関しては監査人がご判断ください。
なお、従来の確認依頼書を監査人自身で印刷し、発送することは可能です。確認依頼書を書面で発送されたい場合等にご利用ください。ただし、確認状事務センターへの発送依頼は受け付けておりません。また、確認回答者への確認コード通知メールの送付を取りやめる機能はありません。
Ver. 5.0.00
Balance Gateway Ver. 5.0.00 のリリースノートは、以下のとおりです。
- プロジェクトタイプの追加・変更
- ユーザー一括追加・編集機能の追加
- 被監査会社ユーザーによる確認回答者の新規登録機能の追加
- [入力を依頼する]ボタンの機能の変更
- 確認回答者情報の複製機能の追加
- 確認回答者情報承認依頼機能の追加
- プロジェクトタイプ「債権・債務」(旧:プロジェクトタイプA)の各アップロード用テンプレートExcelファイルの項目変更
- プロジェクトタイプ「債権・債務」(旧:プロジェクトタイプA)の確認回答者情報追加方法の変更
- プロジェクトタイプ「債権・債務」(旧:プロジェクトタイプA)チェック式の監査クライアント備考の反映(紙面確認)
- 銀行確認状利用時に出力される確認状PDFの変更
- 過年度データ出力・登録機能の廃止
- 動作保証対象の変更
- その他の変更・改善点
プロジェクトタイプの追加・変更
プロジェクトタイプの名称が以下のとおり変更されており、新規のプロジェクトタイプが追加されました。
| 変更前 | 変更後 |
|---|---|
| プロジェクトタイプA | 債権・債務 |
| (新規追加) | 金融 |
| プロジェクトタイプB | その他 |
前バージョンでは銀行・證券確認状は「プロジェクトタイプB」で作成していましたが、新しいバージョンでは銀行・證券確認状はプロジェクトタイプ「金融」で作成することとなります。プロジェクトタイプ「その他」で銀行・證券確認状の登録はできません。
なお、バージョンアップ時に「プロジェクトタイプB」にて登録済みの銀行・證券確認状はプロジェクトタイプ「その他」に登録されております。こちらはそのままご利用いただけます。
ユーザー一括追加・編集機能の追加
Balance Gateway上で監査人ユーザーおよび被監査会社ユーザーを一括で追加・編集する機能を追加しました。
プロジェクトユーザー一覧画面に[プロジェクトユーザー情報の一括登録・編集]ボタンが追加されており、監査人ユーザーおよび被監査会社ユーザーはテンプレートをダウンロードして更新し、アップロードすることで、ユーザーを一括追加または編集することが可能です。
被監査会社ユーザーによる確認回答者の新規登録機能の追加
被監査会社のユーザーも確認回答者の新規登録を行えるようになりました。
バージョンアップ前は監査人のみ確認回答者情報を登録できましたが、バージョンアップにより被監査会社ユーザーの[確認回答者情報のアップロード]ダイアログにも[確認回答者情報の追加]ボタンが追加されており、被監査会社のユーザーも確認回答者の新規登録を行うことが可能です。
[入力を依頼する]ボタンの機能の変更
[確認回答者一覧]画面で確認回答者を選択せずに[入力を依頼する]ボタンをクリックすると、被監査会社ユーザーにメールが送付されるようになりました。
バージョンアップ前は監査人が確認回答者を追加したうえで、対象の確認回答者を選択して[入力を依頼する]ボタンをクリックすると、被監査会社ユーザーにメールが送付されるとともに、タスク[確認回答者情報入力]が追加されていました。バージョンアップにより、被監査会社ユーザーが確認回答者情報を追加することが可能となったため、確認回答者を選択せずに[入力を依頼する]ボタンをクリックすることが可能となり、被監査会社ユーザーにメールが送付されます。なお、被監査会社ユーザーのタスクには追加されません。
確認回答者情報の複製機能の追加
[確認回答者情報]画面に確認回答者情報を複製する機能を追加しました。
[確認回答者情報]画面に表示されている「この確認回答者情報を複写する」ボタンが追加されており、監査人ユーザーおよび被監査会社ユーザーは、既存の確認回答者情報をコピーして利用することが可能です。
確認回答者情報承認依頼機能の追加
[確認回答者一覧]画面に確認回答者情報の承認依頼ボタンを追加しました。
[確認回答者一覧]画面に[選択したものを監査クライアントへ承認依頼する(web)]ボタンが追加されており、Web確認時に当該ボタンをクリックすると被監査会社の管理者にメールが送付されるとともに被監査会社の管理者のタスクに「確認回答者情報入力承認」が追加されます。
プロジェクトタイプ「債権・債務」(旧:プロジェクトタイプA)の各アップロード用テンプレートExcelファイルの項目変更
プロジェクトタイプ「債権・債務」(旧:プロジェクトタイプA)における下記のアップデート用テンプレートExcelファイルの項目を変更しました。以前のバージョンのExcelファイルではアップロードできませんのでご注意ください。
- 残高データアップロードExcelファイル
- 確認回答者情報更新用Excelファイル
- 確認回答者情報追加用のExcelファイル
バージョンアップ前は各Excelファイルの項目がそれぞれ異なっていましたが、バージョンアップにより記入する項目を共通化しています。項目の詳細はマニュアルを参照ください。
プロジェクトタイプ「債権・債務」(旧:プロジェクトタイプA)の確認回答者情報追加方法の変更
プロジェクトタイプ「債権・債務」(旧:プロジェクトタイプA)において確認回答者情報を追加する場合の方法を変更しました。
バージョンアップ以前は「確認回答者情報の追加」を実施してから「残高情報の登録」を実施していましたが、バージョンアップにより確認回答者情報追加用のExcelファイルの項目が変更となり、「確認回答者情報の追加」時に残高データも登録することが可能となります。項目の詳細はマニュアルを参照ください。
プロジェクトタイプ「債権・債務」(旧:プロジェクトタイプA)チェック式の監査クライアント備考の反映(紙面確認)
紙面確認状をご利用の場合、従来はプロジェクトタイプ「債権・債務」(旧:プロジェクトタイプA)入力式のみ監査クライアントコメントが紙面の確認上に反映されていましたが、チェック式においても監査クライアントコメントが反映されるようになりました。
プロジェクトタイプ「債権・債務」(旧:プロジェクトタイプA)のチェック式の場合、バージョンアップ前は[回答]画面の[監査クライアント備考]欄にコメントを入力しても紙面確認状には反映されませんでしたが、バージョンアップによりコメントが紙面確認状に反映されます。
銀行確認状利用時に出力される確認状PDFの変更
銀行確認状利用時にBalance Gatewayから出力される確認状PDFに、確認状の本紙が含まれるようになりました。
バージョンアップ前はBalance Gatewayから出力される確認状PDFは銀行確認状の鑑のみであり、各監査人が確認状本紙を印刷のうえ、確認状事務センターへ送付いただいておりましたが、バージョンアップにより銀行確認状本紙を含む3枚の確認状が出力されるようになります。なお、紙面はA4が3枚となります。バージョンアップ前にご利用いただいておりましたA3の紙面はご利用いただかないようにお願いいたします。
また、バージョンアップ時に「プロジェクトタイプB」にて登録済みの銀行確認状で、バージョンアップ後にプロジェクトタイプ「その他」に含まれている銀行確認状についても本紙を含む3枚のPDFが出力されます。
過年度データ出力・登録機能の廃止
過年度データの出力および過年度データを利用したプロジェクト情報の登録機能を廃止しました。
バージョンアップ前は[プロジェクト情報]画面から[帳票一括ダウンロード]ボタンをクリックすると「BGDATA」ファイルがダウンロードされ、次年度のプロジェクトの登録の際に当該ファイルをアップロードすることにより、過年度と同様のプロジェクト情報が登録される機能がありましたが、バージョンアップにより当該機能を廃止しています。これに変わり、帳票一括ダウンロードにて出力されるExcelフォルダに「確認回答者情報」Excelファイルが加わり、これを新たなプロジェクトに確認回答者情報テンプレートとしてアップロードすることが可能になります。
動作保証対象の変更
動作保証対象のブラウザを下記のとおり変更しています。
| 変更前 | 変更後 |
|---|---|
| Internet Explorer 11 Firefox 最新版 Google Chrome 最新版 | Internet Explorer 11 Google Chrome 最新版 Microsoft Edge(Chromium)最新版 |
その他の変更・改善点
- [確認回答者一覧]画面において、[回答内容確認待ち]ステータスの絞り込み検索が可能となりました。
- プロジェクトタイプ「債権・債務」(旧:プロジェクトタイプA)において、残高データの申請・承認機能を廃止し、残高データの登録後に監査人ユーザーが残高データの確定を行うフローに統一しました。
- プロジェクトタイプ「債権・債務」(旧:プロジェクトタイプA)の紙面確認状のチェック式において、掲載可能な勘定残高件数が3件から6件に増加しました。
- プロジェクトタイプ「債権・債務」(旧:プロジェクトタイプA)の紙面確認状の入力式において、掲載可能な勘定残高件数が2件から5件に増加しました。
- プロジェクトタイプ「その他」(旧:プロジェクトタイプB)の添付参照式の[回答]画面において、確認依頼情報入力後に[添付一覧]ボタンをクリックした場合、確認依頼情報が保存されるようになりました。
- プロジェクトタイプ「その他」(旧:プロジェクトタイプB)のブランク式の[回答]画面において、通貨を選択する通貨欄を追加しました。
- プロジェクトタイプ「その他」(旧:プロジェクトタイプB)の[確認回答者一覧]画面において、[差異調整依頼]ボタンを削除しました。
- Web確認を行う際に送付される確認依頼書について、確認回答者の法人/個人区分が個人の場合に、個人情報の取り扱いのメッセージが出力されるようになりました。
- Web確認の回答画面において、適切な回答者である旨の宣誓を行うチェックボックスの位置を変更しました。
その他、ユーザビリティ向上のため、複数の機能が変更・改善されています。
- Home
- お問い合わせ先
お問い合わせ先
ご不明な点などがございましたら、確認状事務センターまでお問合せください。
会計監査確認センター合同会社 確認状事務センター【英文社名】Audit Confirmation Center GK
Tel:043-369-4099
(受付時間:午前9時30分から午後5時30分 ※土曜日・日曜日・祝日・当社休業日を除く)
Email:support@balancegateway.jp
住所:〒261-7119 千葉県千葉市美浜区中瀬二丁目6番地1 ワールドビジネスガーデンマリブイースト19F
Address: 261-7119 19F WBG Marive East 2-6-1 Nakase Mihama-ku, Chiba-shi, Chiba, Japan










































